328
|
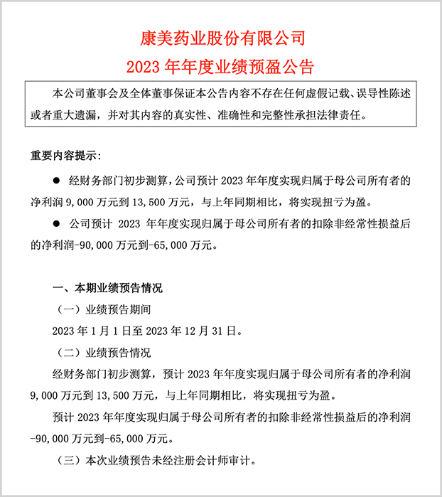
作者 | 云潭编辑 |小市妹事发5年后,A股最大造假案的主角——康美药业,似乎出现了反转的迹象。 01扭亏 近日,淡出投资者视线许久的康美药业发布了一份令市场振奋的业绩预告。 公司预计2023年扭亏为盈,预期实现利润9000万元到1.35亿元。利好来袭,康美药业在下一个交易日开盘直接涨停。 ![]() ▲来源:康美药业2023年业绩预告 这背后,一方面是主营业务有所回升,2023年公司预计营收增长16%左右,带动毛利增加约2亿元。 另一方面,则是非经营性收益,其中政府补助及债务重组收益约0.6亿元,资产处置获得近1亿元,因债务和解引发应收账款减值准备转回2亿元,此外还冲回了部分土增税4亿元左右。 也就是说,扒开外衣,扣非后康美药业仍然预计亏损9亿元到6.5亿元。 自财务造假东窗事发后,康美药业2019-2022年已经连续4年扣非后巨亏,虽然2021年因为重整收益获得一笔175亿元的巨额收益,导致当年大幅盈利。但实际上,康美仍然在刮骨疗毒的过程中。 早在2018年,康美模式就遭到媒体质疑。当年底,证监会在日常监管中发现,康美药业财务报告涉嫌虚假陈述等,当即立案调查。 次年4月,康美药业主动“揭丑”,承认公司在2017年虚增货币资金299亿元。8月,证监会查明后的真相更让整个资本市场咋舌,康美药业在2016年至2018年上半年,分别虚增营业收入89.99亿元、100.32亿元、84.84亿元,虚增金额高达约300亿,累计虚增货币资金886亿元之巨,创下A股市场有史以来最大的造假纪录。 ![]() ▲数据来源:康美药业公告,公开资料 要知道,康美药业曾是A股知名的千亿“白马股”,自2001年上市至2016年,公司业绩稳步增长,股价(后复权)至2018年的历史顶峰涨幅超过30倍。 谁曾想到,这些辉煌都是建立在谎言和欺诈之上的海市蜃楼。 康美案震惊A股,并成为新《证券法》确立中国特色证券特别代表人诉讼制度后的首单案件,也是迄今原告人数最多、赔偿金额最高的上市公司造假案。 最终,康美药业原实控人马兴田及多名责任人受到严厉惩处,马兴田数罪并罚被判处有期徒刑12年,并处罚金120万元;康美药业因单位行贿罪被罚500万元。 对于被坑惨了的5万多名投资者,法院要求康美药业赔偿24.59亿元,且马兴田夫妇及邱锡伟等4名原高管人以及审计机构正中珠江会计师事务所都要承担100%连带赔偿责任。 如此巨大的财务造假,无异于毁灭性的打击,由于影响太过深远,康美药业自此跌入了冰窖。 经过三年重整后,2023年以来,康美药业在新的话事人广药集团治下,营收有所回暖,但主营业务依然亏损。可见其自身造血能力并未完全恢复,重回健康成长的轨道还需要时间。 02涅槃 康美药业曾是A股第二大市值的医药股,2018年市值最高时达到1390亿元。如今,仅剩260多亿元市值,相当于1130亿元市值灰飞烟灭。 2020年9月,原控股股东康美实业及实际控制人已无力管理上市公司,因此将康美药业29.9%股份的表决权委托给易林投资行使,并放弃剩余8.38%的股份。易林投资接管康美药业生产经营以及资产债务处置。 易林投资成立于2020年8月18日,股东均为清一色的国资,揭阳城投持有40%股权,广东金服股权托管中心、广州神农氏中医药发展有限责任公司分别持有30%股权。 ![]() ▲来源:天眼查 不难发现,易林投资就是为了专门解决ST康美遗留问题而成立的,并且通过“托管”稳定了公司生产经营的基本盘,顺利挺过了动荡期。 次年4月,揭东农商行向揭阳中院申请康美药业破产重整,7个月后,揭阳中院裁定批准康美药业《重整计划》。 这时,易林投资股东之一的神农氏企业走到台前,作为广药集团的代表,其和康美药业具有天然的业务协同性,且属地都在广东。广药集团出面作为重整人,也是顺理成章。 按照重整计划,神农氏企业以54.19亿元现金和资产为对价,获得35.09亿股的转增股票,占重整后上市公司总股本的25.3134%,成为控股股东。 神农氏企业背后是广药集团,广药集团在重组过程中发挥的关键作用,是康美能够涅槃重生的关键。 相比易林投资其他两大股东,广药集团具备医药产业基因。自托管起,广药就组织近百人的团队支持康美发展,并发挥自身产业优势,以及在粤东市场的地位,主导康美药业与广药白云山进行协同融合。 而且,为偿还债务,康美药业在重整过程中处置了部分资产,重整后虽然资产规模大幅减少,但负债规模也同样大幅收窄,资本公积转增股本后股东权益增加。 就像凤凰涅槃一样,康美药业在财务造假后,势必要经历一段极为惨烈的阵痛期。但剜出毒瘤后,在广药集团的支持下,康美药业写好“后半篇文章”也有了底气。 03重生 冰冻三尺非一日之寒。 康美药业要想绝处逢生,除了基于自身的底子,还离不开广药集团的助力。 重整之后,公司仍然以中药饮片为核心产品,并继续实施中医药全产业链一体化的经营战略。 目前看,中药产业正处于黄金年代,“健康中国”上升为国家战略,中药产业受到顶层政策的大力支持。 与此同时,疫情提升了民众对中药的使用需求,而2022年贵州等地的大旱,导致多种药材大幅减产。再加上中草药种植成本连年上涨,供需错配愈演愈烈,引发中药材迎来史无前例的涨价潮,白术、黄连、当归等多个品种的售价刷新历史新高。 天地中药材综合200指数、康美中药材价格总指数均在2023年8月前后均创下历史最高纪录,即使之后有所回落,但整个中药材价格依然居于历史高位。 ![]() ▲康美中国中药材价格总指数 ![]() ▲天地中药材综合200指数 华润三九、同仁堂等中药企业股价都走出了一波史诗级别的牛市,太极集团、达仁堂、昆药集团、九芝堂、江中药业等在2023年股价站上历史巅峰。伴随着业绩增长股价同频振动,实现了戴维斯双击。 行业走牛,康美药业迎来外部环境的巨大利好。公司是国内最大的中药饮片生产商,虽然上游涨价对中游饮片生产带来成本压制,但康美以中药饮片为根基,布局了产业链一体化格局。 基于规模优势,和上游建立紧密的合作关系,同时建设康美中医院打通下游产业链,还与全国1100余家医疗机构及4万余家连锁药店建立了深度合作关系。 2023年中报数据显示,公司已建有9个饮片生产基地,可生产中药饮片1000多个种类,超过20000个品规。 上下游一体化,有助于公司平抑上游药材价格的周期波动。2023年前三季度,康美药业毛利率提升到17%的水平,已经是2019年以来的新高。 内部看,公司背靠广药集团,而广药的实力已经无需多言,集团是全球首家中医药世界500强企业,旗下拥有A股中药行业营收排名第一的白云山。 自重整之日起,广药就不遗余力地支持康美的发展。2022年新一届康美管理团队亮相,广药集团质量副总监、技质部部长、安全生产发展部部长赖志坚被任命为公司董事长。此外,总经理、监事会主席等都来自广药集团。 派驻团队人才,加上品牌背书和产业资源协同,从收入来看,康美药业有回升的态势。 只不过,由于过往的造假行为太过恶劣,公司已经伤筋动骨,更是陷入了无休止的诉讼案件之中。其中最重要是与渤海信托的债务纠纷,法院一审已经判决要求康美药业赔偿其28.2亿元。 总的来看,康美药业走出了ICU,且并未退市,整体上处于向好的趋势中。只是目前身体仍旧虚弱,过往造假案的余波还未停止,主营业务还没有完全康复,风险警报解除还为时尚早。 文章来源:“市值观察”,未经允许不得转载。 文章代表作者观点,版权归原作者所有,热传平台仅提供信息存储空间服务。 |
2025-12-11
2025-12-11
2025-12-11
2025-12-11
2025-12-11
2025-12-11
2025-12-11
2025-12-11