367
|
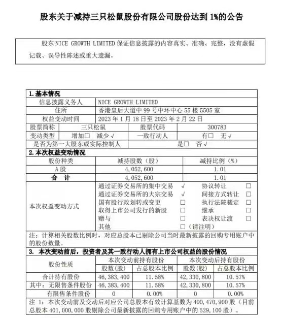
来源|司库财经 作者/庆福 编辑/嘉嘉 这两年坚果礼盒很是受大众的欢迎,一提到坚果类的礼盒,我们首先想到的是三只松鼠,它作为本土老牌子,在零食界有着举足轻重的地位。 1月10日,三只松鼠发布公告称,2024年货节期间三只松鼠礼盒/礼包类产品在线下分销各渠道热销均远超预期,目前分销全系列标品礼盒/礼包产品已全线售罄。对此,三只松鼠董事长章燎原还专门发朋友圈表示:“高端性价比迎合了市场需求,2024年货礼远超预期,线上才刚刚开始!”三只松鼠打响了开年“第一枪”。 【1】三只松鼠开年售罄 三只松鼠作为国内知名零食品牌,在2023年年货期间,三只松鼠坚果礼盒就卖了470+盒,在2024年仍旧抓住消费者备年货的关键点,迎来了“开年红”。 三只松鼠在1月10日发布告知函。当中披露,截至该日,其分销全系列标品礼盒/礼包产品已全线售罄,对此,三只松鼠董事长章燎原发朋友圈表示:“高端性价比迎合了市场需求,2024年货礼远超预期,线上才刚刚开始!”在线下渠道中,分销全系列礼盒/礼包也已全部售罄,分销业务连续三个季度实现同比较大幅度业绩增长。在1月13日,三只松鼠针对年货节最新进展表示:在线上平台中,辛巴直播单品单链接破1亿,创全网直播行业食品品类历史记录。受此消息的影响,三只松鼠股价应声上涨,一度冲击涨停板。三只松鼠的礼盒类热销,无疑证明了它的品牌价值和受欢迎程度。 ![]() (来源:微博) 是什么原因让三只松鼠开年售罄呢?通过《告知函》,我们可以清晰地看到三只松鼠推出的高端性价比战略在2023年全渠道的推进落地和成果,系2023年度公司坚定且彻底地执行“高端性价比”总战略,基本构建“全品类、全渠道”的全新基本盘。主要举措是围绕外部市场环境的变化,积极推进供应链全链路优化,实施品类结构与渠道结构双向调整。还有今年零食品牌都在卷价格,三只松鼠也做了一些优惠活动,相比其他品牌,三只松鼠的价格确实更卷。就拿三只松鼠的大礼包来说,三只松鼠巨型零食大礼包为30袋装,包括坚果、蜜饯、饼干等品类,净含量为3020克,到手参考价128元,参与百亿补贴后为98元,价格优势有着致命的吸引力,让纷纷消费者买单。三只松鼠线上的效率也很可观。 线上三只松鼠销量突破纪录,它通过线上渠道的布局,借助达人专场模式(比如辛巴年货节)创食品品类历史的记录。在年货节期间,覆盖分销、综合电商、短视频电商、社群团购等全渠道,历史上首次布局全品类、全价位、全矩阵年礼,迎来了年货节销额全面飘红。 三只松鼠虽然是迎来了“开年红”,只能说明三只松鼠在2022年底提出的“高性价比”战略有一定的效果,但是在这竞争激烈的零食市场,要持续占据第一,并非易事,仍旧要时刻紧绷神经,来应对竞争对手的来袭。 【2】内卷的“高端性价比” 三只松鼠是一个诞生于电商红利之中的零食品牌,从2012年创立之初,曾连续8年一直是线上零食类目第一名,成为天猫双11、618的线上赢家。随着电商红利逐步消退,业绩走上下坡路的三只松鼠开始尝试线下布局,结果却不尽人意。2022年,三只松鼠陷入“关店潮”,合计闭店超500家,遭遇线上线下的双重夹击后,三只松鼠交给了市场一份五年来最差的成绩单:2022年营业收入约72.93亿元,同比减少25.35%;归母净利润约1.29亿元,同比减少68.61%。 为扭转局势,三只松鼠进行策略调整,在2022年底,首次明确了未来核心战略——“高端性价比”。章燎原表示:目前,三只松鼠主要在三个环节发力:原料、加工制造和从工厂到消费者手中,逐步从销售端走向制造端及种植端,串联一二三产,有效推动整个产业链提质增效。于是2022年4月至今,三只松鼠先后自主建设了每日坚果、夏威夷果、碧根果、开心果四大核心坚果品类示范工厂,通过原料直采、升级自动化、包装材质优化、产品规格重塑、工厂物流直发等方式,其中每日坚果、夏威夷果、碧根果生产线已正式投产,实现了从原料到生产发货的供应链纵深,进一步提升产品竞争力,能为消费者提供更有供应链优势、更具高端性价比的产品。 与此同时,在零食赛道上同为休闲零食“巨头”的良品铺子开始转攻“高品质零食路线”建设。良品铺子调整产品价格,以更亲民的价格吸引更多消费者,从而提高复购率。在2023年11月29日,计划实施17年来最大规模降价,300款产品平均降价22%,最高降幅45%。这次价格调整主要针对线下门店产品,涉及坚果、肉类、素食、蛋糕等品类,集中在复购率高、成本优化不会影响品质的细分产品。以此来应对新的竞争形势。 ![]() (来源:微博) 不仅如此就连一直走高端路线的来伊份也推出“周周有爆款”,也提出做好高品质性价比产品,来迎合市场需求。还有近两年涌现的零食有鸣、赵一鸣等,纷纷开始出现优惠价、8.8折会员日的优惠活动。零食行业“内卷战”的号角即将吹响。 三只松鼠是否在这零食赛道中成为老大,还是值得观察的,它不仅面临着众多零食业的竞争,三只松鼠的食品危机和资本的减持仍旧是它的一大痛点。 【3】食品危机和资本减持 2012年,三只松鼠零食品牌成立,经过不断发展,一步步成为网红级国民零食品牌。在2019年,全年销售额更是突破百亿。然而,就是这么一个知名零食制造商,却因为食品安全问题屡屡登上热搜。 在2021年5月,国家市场监管总局发布的公告显示,四川省重庆家乐福商业有限公司成都分店销售的、标称安徽省芜湖市三只松鼠股份有限公司分装的开口松子,过氧化值(以脂肪计)检测值为2.2g/100g。相比国家标准,超标高达3.4倍。更有2022年7月25日,三只松鼠因食品中脱氧剂泄露导致孕妇误食,冲上了热搜:其网购的三只松鼠坚果,妻子打开食用半袋后发现疑似脱氧剂颗粒。对此,三只松鼠客服回应称:对身体无害,多喝水即可。网友对三只松鼠的回应态度表示不满,甚至引起了众怒,导致三只松鼠的品牌影响力一度下滑,眼看事情到了不可控的地步,三只松鼠官方才迫于压力回应称:“主要是供应商光眼偏移导致的误切所致,公司很关切消费者健康,愿积极配合消费者家属做健康检查,并承担全部费用和相关责任”。就在此事件仅仅不到两个月的时间,三只松鼠又出现了食品问题。在2022年9月,三只松鼠多味花生中出现形态完整的“油炸壁虎”登上微博热搜,单日阅读量高达2.2亿人次。“油炸壁虎”事件在网络发酵后,引发许多争议,对此事件的发生,三只松鼠的回答也是有明显的推卸责任,回答的模棱两可,遭到消费者对这个本土品牌的质疑。 不仅如此,据统计发现关于三只松鼠的投诉量高达1847条,其中不乏产品质量问题。三只松鼠频现食品安全问题,屡登“食品安全”黑榜 ,就小编看来,三只松鼠面对食品危机应给消费者一个合理的解释和良好的整顿方案,并不是模棱两可的回答来让消费者失望。长此以往,不但会影响品牌声誉,也会失去消费者的信任,最终被消费者抛弃。 三只松鼠面对利润的不可观和食品危机的频发已经是措手不及。然而资本大举减持撤退更是直击三只松鼠的痛点:在2023三只松鼠正在遭遇IDG与今日资本持续减持。10月30晚,三只松鼠再次发布《持股5%以上股东权益变动达1%的公告》,公告显示,IDG资本于2023年8月17日至2023年10月30日间合计减持459.0万股。目前持股比例仅为7.5%,其在10月11日以大宗交易方式变动三只松鼠股份200万股。据显示,2021年7月前,IDG资本持股比例还是24.83%。由于明星资本的减持,截止10月31日上午,总市值只剩下72.62亿元。虽然,今日资本及IDG旗下基金减持三只松鼠给出的原因均是“自身资金需求”,但是其很可能真正的原因是三只松鼠业绩下滑、质量问题频发、电商红利见顶,以及在股价高位时,机构们高位套现赚取高收益的表现。从此来加速了资本的出逃,资本纷纷减持撤退,这无疑是对三只松鼠的重击。 ![]() (来源:NICE GROWTH LIMITED公告) 外表光鲜内里却危机四伏的三只松鼠要好好反思自身的现状,2023年的前三季度的业绩,虽有回升但是数据显示它的业绩增长是“省”出来的,理由之一是三只松鼠为降本增效,曾进行大手笔裁员。说明回升只是“假象”。 虽然开年迎来的“开门红”,说明三只松鼠打出“高端性价比”战略有一定的成效,但是市场环境已悄然转变,主打性价比的零食量贩店迅速崛起,三只松鼠最强劲的对手良品铺子更是进行17年来的大规模的降价来迎战,还有近几年的新兴零食乘势追击,这个零食赛道可谓是竞争激烈,要想成为零食巨头,则要不断推出具有创新性和独特性的产品,满足了消费者追求新鲜感和个性化的需求。年货节才是刚刚开始,今后线上线下的竞争将更加激烈,三只松鼠的动向我们将持续关注! 文章来源:“司库财经”,未经允许不得转载。 文章代表作者观点,版权归原作者所有,热传平台仅提供信息存储空间服务。 |
2025-12-11
2025-12-11
2025-12-11
2025-12-11
2025-12-11
2025-12-11
2025-12-11
2025-12-11