422
|
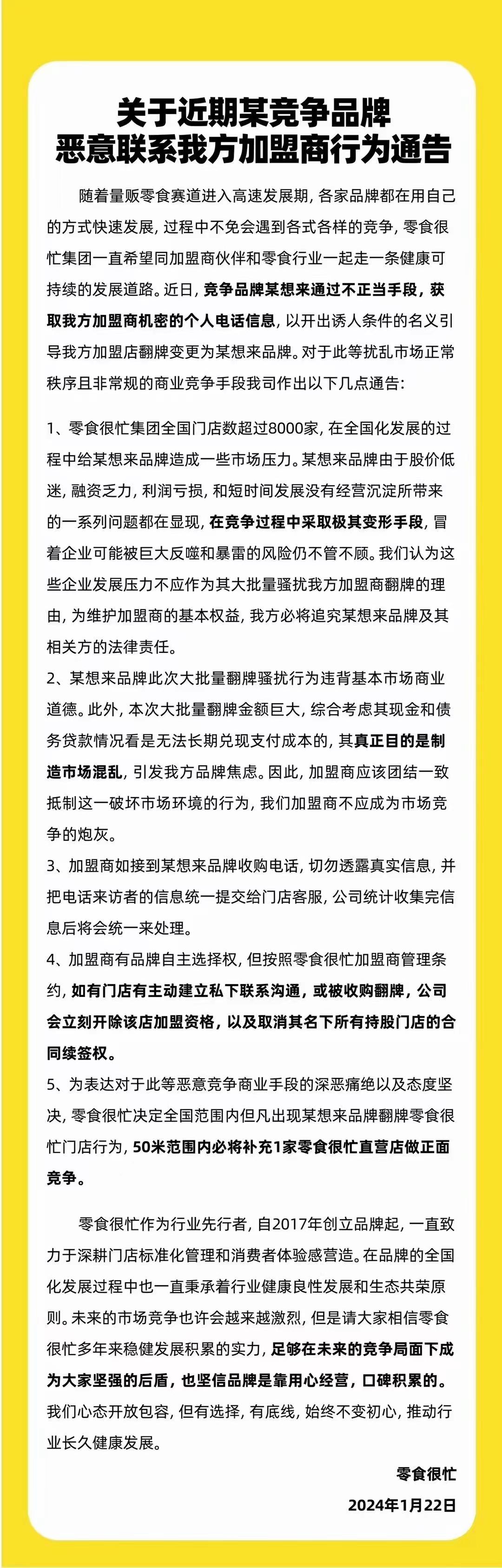
来源:互联网江湖 竞争越来越激烈的零食赛道,似乎正在上演一场“自导自演”的“宫斗大戏”。 1月22日,网络上流传着一份零食很忙发布的通告,疑似指责好想来“翻牌”进攻零食很忙。 ![]() 消息一出,便引起了网友们的关注,作为一名热衷前排吃瓜的热心观众,我也自备了瓜子小板凳,关注着这场零食量贩赛道的“吃瓜”大戏。 “翻牌”始末 先给大家普及一下关键信息点。 所谓“翻牌”,其实就是通过补贴、高价买店等方式,使加盟商更换门店招牌,重新开业。 直白点说,网上流传的这则公告里,零食很忙指责“某想来”(也就是好想来)来挖自己的加盟商。 公告中还提到:“竞争品牌某想来通过不正当手段,获取我方加盟商机密的个人电话信息,以开出诱人条件的名义引导我方加盟店翻牌变更为某想来品牌。” 这措辞这表达,“受害者”的人物形象瞬间就丰满了起来。 俗话说,“事出反常必有妖”。 做消费品嘛,按道理说加盟商换换牌子也很正常,就比如咖啡行业也有不少星巴克加盟商转投瑞幸。 但这份流传的通告中,零食很忙义正言辞,不禁让人好奇究竟遭了多大的罪。于是,我便尝试去互联网的世界中寻找一些蛛丝马迹。 这么一查不要紧,没想到吃瓜事件还是那么的Drama,反转来得就是这么快。 ![]() 原来在零食很忙这份通告流传出来之前,来优品的加盟商已经联名发了一份声明。 这份声明中白纸黑字写着:“我们频繁接到你公司(赵一鸣)业务人员的电话,要求我们更换招牌高价买店,许诺现金补偿,并且威胁我们如果不答应,就在旁边或对面开店,稀释我们的门店业绩…… ” 好家伙,看着这么多的指纹和签名,这样一来,事情就有意思了。 要知道,来优品和好想来都是万辰系的品牌,而赵一鸣和零食很忙,在去年11月就开始了合并。 结合这几个信息点来看,如果网上流传的这份零食很忙通告属实的话,似乎多少有点“恶人先告状”的意味了。 用力过头的“苦情戏”? 从另外流出的一张微信朋友圈截图看,似乎不少加盟商对赵一鸣零食“翻牌”的行为愤愤不平。 ![]() 看来,这事儿也不是一天两天了。零食行业的翻牌,很可能也不是现在才有的。 有细心的网友发现,去年11月赵一鸣与零食很忙合并开始,赵一鸣的社交媒体宣发就似乎“变了味儿”,除了宣传自家的产品,以及最新动向,似乎也在明里暗里提及一些行业品牌。 宣发的风格变了,背后是策略变了,也可能是市场定位变了。 市面上也有观点认为,零食很忙整合赵一鸣零食之后,在市场竞争策略上做了改变,赵一鸣市场竞争策略似乎比以往更激进了一些。 比如,加盟政策上,更加激进,除了费用的优惠减免,还有更多的补贴。 零食很忙整合赵一鸣之后,似乎利用赵一鸣的加盟商作为“先遣队”进一步打开市场,以进一步挑战好想来等玩家的市场份额。 赵一鸣零食冲锋在前贴身肉搏,而零食很忙坐镇后方抢占道德制高点,随后在舆论战场上“先发制人”,这样的策略逻辑链条完整,似乎很有很高的可执行度。 网络上流传的那份指责“某想来”通告,似乎也从侧面说明了这一点, 如若真是如此,那么这招“暗度陈仓”的计谋也许瞒得过行业外的网友,却瞒不过关乎自身真切利益的加盟商,以及众多的行业观察者。 毕竟,去年赵一鸣与零食很忙的合并一时风头无两,实为一家的赵一鸣和零食很忙,恐怕也很难在舆论场上做“切割”。 到头来,这场零食量贩的“翻牌大戏”,有可能是一场零食很忙与赵一鸣自导自演的“宫斗剧”,还倾情上演了一个“苦情”戏码?这让人看了属实是有点绷不住。 当然,也不排除是因为整个行业更卷了,市场策略自然也就变得更激进了,但无论如何,这出“苦情戏”,都似乎有些用力过头儿了。 不管怎么样,市场策略更激进的赵一鸣零食要更多增长,似乎免不了与其他玩家来一场“恶战”。 令人好奇的一点是,如果知道自己要“上前线”扮演那个“恶人”的话,那么现在赵一鸣是否后悔与零食很忙合并? 答案或许只有赵一鸣零食自己知道,但该来的竞争压力,却也一点都不会少。 实际上,自去年零食很忙、赵一鸣零食合并之后,资本对零食界“攻势”仍在继续。 一方面,大手笔官宣补贴政策,不断“跑马圈地”,另一方面,零食很忙的疯狂扩张,也正在遭到更多行业玩家的抵抗。来优品的加盟商的反弹,或许只是一个开始。 因赵一鸣而起的“翻牌”,其实本质上是零食很忙完成并购之后,资本扩张的一种延续。 资本跑马圈地的增长虽然很快,但能不能持续增长下去,始终是一个问题。 可以确定的是,当资本入局零食量贩这个行业,头部企业的竞争越来越激烈,品牌之间短兵相接,也将会是一个常态。 与零食很忙、赵一鸣的扩张路径不同的是,行业中的一些品牌,一贯的稳扎稳打,经营更扎实,更具长期主义。 而经过了资本的疯狂的零食赛道,显然也需要更多的长期主义。 文章来源:“互联网江湖”,未经允许不得转载。 文章代表作者观点,版权归原作者所有,热传平台仅提供信息存储空间服务。 |
2025-12-11
2025-12-11
2025-12-11
2025-12-11
2025-12-11
2025-12-11
2025-12-11
2025-12-11