本文来源: 首席商业评论
726
|
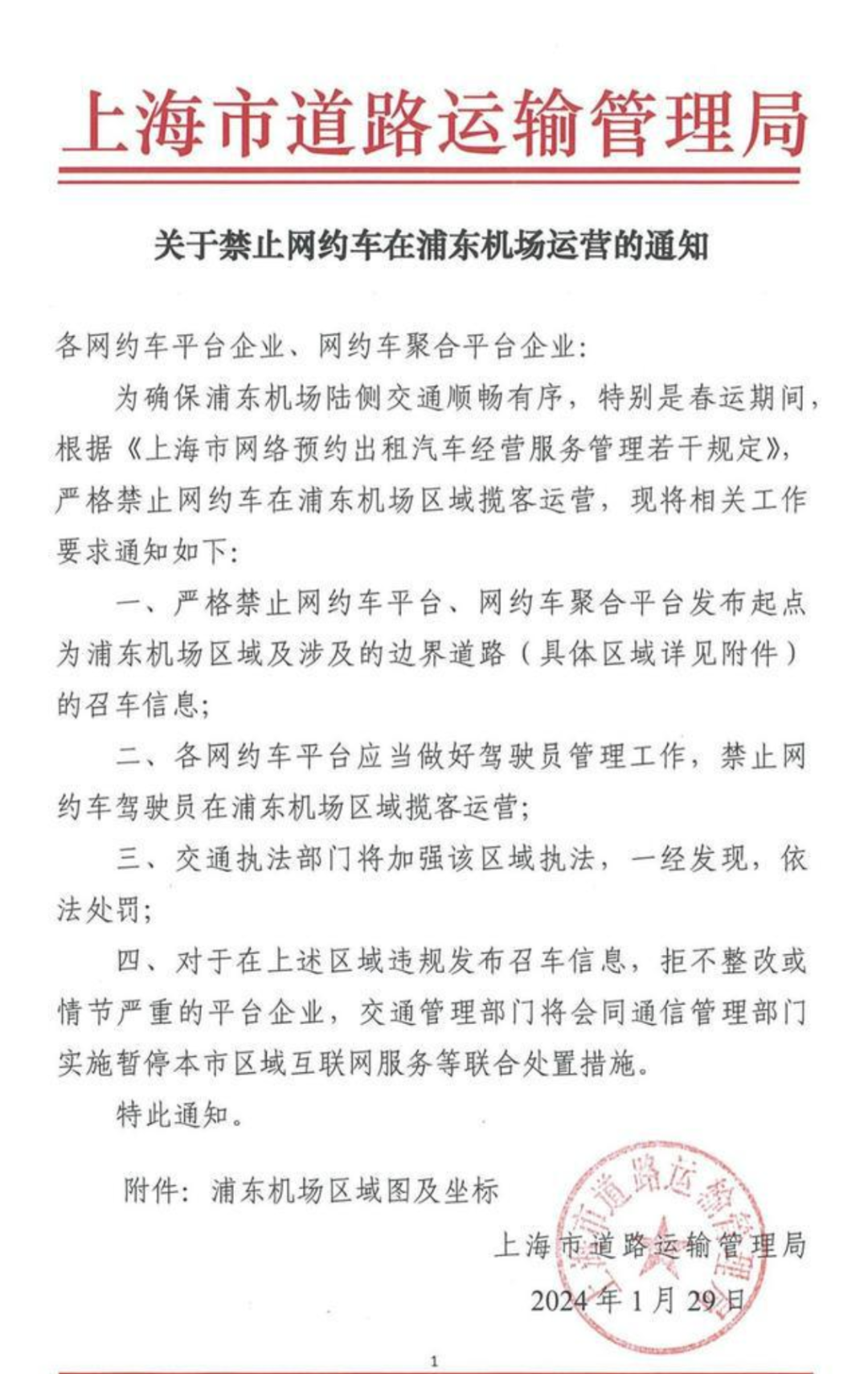
作者:卫明 上海浦东机场最近上了热点,大家可能都听过了,1月29日上海道路运输管理局发布了禁止网约车在浦东机场发布揽客信息的通知。随后很多乘客表示,打车如果只有出租车一种选择,很担心价格和服务质量,而有证的网约车早已被很多乘客经常使用,价格也不错,不理解为何要禁止揽客。此事在网络上引起了很大关注和争议。 ![]() 而且不光在乘客端,在营运端,其实也有问题,网约车牌照都发了,为何不能在合规的情况下揽客。 但很快,就在2月4日上海相关部门就纠偏了。 根据上海发布微信公众号消息,根据广大市民乘客的建议,市交通委决定,从2月4日起恢复浦东机场区域内网约车运营服务,市民乘客可通过各网约车平台在浦东机场区域内预约用车。 ![]() 首先,对上海政府的这个行为还是要点赞的,并没有回避,也没有不让大家讨论,而是快速调整,即便网上对上海颇有微词,但总比表面敷衍,实际按潜规则办理来得公开透明。 但就在过去7天里,关于这个政策是否合理,各方进行了热烈的讨论,主要的问题是为何突然有这个政策?政策是否合规?即使合规,是否合情合理? 面对外界争议,其实在2月1日,上海市道路运输局客运处副处长吴学程曾对媒体表示,巡游出租车不挑客、不挑车,只要乘客按序排队上车,其高效率发车的模式能够保障抵沪大客流尽快疏散。“网约车因为是找一辆‘专属’的车,司机和乘客相互等,大客流在一个狭窄区域里面进行积压的话,会有很大的安全隐患。” ![]() 但很快,北京,广州的机场纷纷表示接受或欢迎网约车支持机场运输,就连上海本地的另外一个机场-虹桥机场,不但没有禁止网约车揽客,还利用附近停车场给与网约车一个小时的免费停车时间。 这就让这次浦东机场独自的禁令就显得特别突兀和尴尬。 那么这次禁令是不是完全拍脑袋呢?其背后到底暴露了什么难题? 2016年出台的规定是否要更新了? 这次禁令其实也不能说毫无根据。 据央广网消息,上海市道路运输局客运处副处长吴学程称,《通知》并非新规,而是重申2016年施行的《上海市网络预约出租汽车经营服务管理若干规定》。 “网约车不得在机场、火车站揽客”的规定,不只出现在上海,还出现在不少城市的网约车管理办法、管理细则中。根据南方都市报记者梳理相关资料获悉,这些政策条文集中在2016年、2017年发布。 ![]() 那么,在网约车刚开始快速发展的8年前,各地都出台了严格的网约车管制政策,初衷应该主要是针对无照网约车的有序管理。但随着时代的发展,现在网约车已经得到了广大用户的认可,而且也有相应的合法牌照提供,先前那些管制政策是否还是适合现在的情况呢? 如果认为网约车会占用巡游车的区域资源,那么,专门给网约车提供与乘客的对接区域,或学虹桥机场在高峰时期给网约车提供一个小时免费停车,让用户自己选择是坐网约车,还是巡游车,是不是既尊重了市场的需求,也满足了机场的管理? 另外,对于网约车的定义理解似乎也没有完全统一。 据南方都市报消息,2月2日,有一家名为“空港出行”的平台仍可以从浦东机场叫到车。“空港出行”提供的接送机业务可以选择5座舒适型、6座商务型和6座豪华型车,定价实行60公里内一口价,前两种车型为360元,豪华型车为420元。 ![]() 2月2日下午,记者以旅客的身份致电该项服务的运营商,“网约车服务在浦东机场不是被禁止了吗?”,对方回答:“我们这不是网约车,是接机管家。”“空港出行”的客服表示,他们不是网约车,而是机场服务管家,所以才能不受浦东机场网约车禁令的限制。 这就让大家对政策的理解彻底歪楼了,让大家对背后的动因浮想联翩,更有人在网络上发布询问“空港出行”的实控人是谁,引起新一轮的发酵。 总之,本来只是一项措施,但如今越来越说不清,这应该并不是主管部门的初衷,但实际来看,一禁了之并不能解决全部问题。如今,网约车不再是一个新鲜事物,而是一项日常选择,政策的定义以及实施细节,或许正好是一个时机再由有关部门调研讨论,更新优化了。 南方都市报记者发现,一些地方政府之前已经开始对相关政策进行修订优化。作为一个经常用网约车出行的普通人,我也希望更多地方的有关部门能多关注一下这个政策。 供需精准匹配是一个大学问,认知和政策都要跟上 除了政策以外,其实这次事件还暴露了一个问题,就是供需匹配的管理问题。 其实我自己也是深有感触,之前没有网约车的年代,在全国各地的机场,火车站,排队很久等出租车成为了一件常事。 我在上海,杭州,北京等都经历过排队个把小时等出租车的经历,相信很多朋友们也都有同样的经历,在很多大型枢纽,停车道就那么几个,于是车和人都要排队等候匹配。关键是有时上车后,我告诉司机目的地,司机多少都有点不悦,虽然上海的出租车司机素质保持得还可以,至少我碰到的是这样,但整个车内的气氛是压抑的,感受并不好。 而且很多司机排队几个小时就搞到一个20-30元的生意,心中有怒火是可以理解的,而我作为一个乘客,排队一个小时后还要面对司机的不悦,自然也是很不高兴的。 ![]() 这样既不高效,又随机的匹配,导致了双输的局面。 这里面有几个瓶颈,一个是上车的车道或者停车位太少,另外一个就是关于双方对于收益预期的匹配问题。 一个是物理匹配瓶颈,一个是信息匹配瓶颈。 而以前的供需匹配管理方主要是保证先有,前面吴处长在采访中强调的是保证匹配,快速疏散,但显然没有去区分多种情况下的需求,而现在用户和营运车辆关心的是更优。 这种更优的体验,包括了很多因素,譬如时间,出发点,到达点,人数,预估价格,等待地点,等待时间,更细节一点还有车型,是否有额外服务,响应速度等等。打车的供需匹配最碎片,频率又很高,而且不光是信息的精准匹配,还需要物理上的匹配效率。 ![]() 那么,要想提高打车匹配的效率和体验,就不能停留在10年前的认知上,要考虑多方的需求,而不仅仅是某一方的需要。管理方要充分利用互联网技术提供的供需信息匹配能力,提供好物理空间的匹配效率,以及合规性检查。 这样就能尽最大可能的克服信息和物理两大瓶颈,让出行人,车辆运营人,管理场所三方共赢,而不是出现三方都别扭,或者一方有额外收益,而其他方利益受损的不和谐状态。 网约车与巡游车之争 实际上打车已经是一个接近完全竞争的市场了,这里面确实有网约车和巡游车的利益竞争问题,但如果打着不相关的旗号,刻意进行利益保护,长期以往肯定会影响一个地区的服务口碑和营商环境。而政策的背后,就是给用户留一个选择权,让用户决定,从而激发各方的服务竞争意识。 从这次上海政府的快速纠偏中还是看出上海有关部门非常重视营商环境的口碑,行动和反应都比较迅速。 在如今各地文旅都疯狂吸引客流的环境下,上海作为中国经济的龙头,营商环境的金字招牌可千万不能丢啊。 其实禁令颁布时,对一部分巡游出租车来说,确实加快了等客的速度,收益应该也增加了,但依然需要等候较长时间等待不确定的目的地订单,也时有司乘矛盾发生,这样安排对他们的运营效率来说也并不算最优,长期口碑并非是好事,强扭的瓜不甜的话,在很多公众眼里,巡游出租车的口碑会越来越差。而且出租车在很多情况下,也是可以利用网约平台接单的,网约车的界线并不绝对。 ![]() 也就是,原本纯线下的出租车与所谓线上的网约车的区别并不是绝对的,以后不应该再按照线上线下的思路去区分你的还是我的生意了,而巡游出租车的模式和定位也需要重新被审视,在我的理解里,巡游出租车确实是能做兜底保障的,还是要必须存在的,但是规模多少,何时利用网约平台,也是考验管理方分时择优智慧的时候。对于巡游车的管理模式,培训,未来可能都需要与时俱进。 再说得远一点,人工智能时代很快就要来临,网约车大概率会先行一步,未来兜底的出租车该如何最大效率地发挥其作用,这个问题就留给大家一起讨论了。 总之,信息技术要普及,安全合规要持续,场地空间要充分利用,用户有选择权,大家还有啥看法? 文章来源:“首席商业评论”,未经允许不得转载。 文章代表作者观点,版权归原作者所有,热传平台仅提供信息存储空间服务。 |
2025-12-11
2025-12-11
2025-12-11
2025-12-11
2025-12-11
2025-12-11
2025-12-11
2025-12-11