381
|
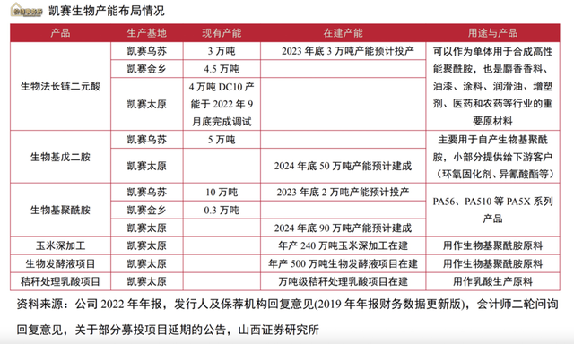
来源:价值事务所 2023年6月,凯赛生物发布公告,预示着央企招商局集团会成为公司间接股东(持有股份预计会超过5%),并将与公司开展系列生物基聚酰胺材料方面的战略合作,招商局集团在2023、2024 和2025年向公司采购生物基聚酰胺树脂的量分别将不低于 1 万吨、8 万吨和20 万吨。 这一方面说明凯赛生物必然有两把刷子,不然无法得到央企如此大手笔注资;另一方面也说明公司未来的业绩有相当程度的保障,毕竟2023-2025有至少1万、8万、20万吨的生物基聚酰胺树脂新增采购量。 这几万吨采购量是个什么概念呢,大家可能不是很明白,这里所长列一组数字,看完基本就能get到点了。 我们看下图,2022年,凯赛生物新增了 4 万吨癸二酸产能,如此才好不容易将整个公司的总产能拉到10万吨左右,2020 年至 2022 年期间公司长链二元酸的销量分别为 4.31 、6.15 、 5.87 万吨。 ![]() 所以,招商局2023-2025最低采购生物基聚酰胺树脂的量分别不低于 1 万、8 万、20 万吨,对于公司当下的情况而言,相当于是一个非常大的增量。 01、变态级垄断 即便放在全球来看,凯赛生物都属于极具代表性、实力极强的合成生物学企业。2000年成立,2002年便实现了生物法长链二元酸产业化,正是因为这种方法生产的长链二元酸既便宜又环保,很快便抢走了以英威达为代表的传统化学法长链二元酸企业的份额,目前其长链二元酸在中国国内市场占有率达到了惊人的95%,在国际市场的占有率也接近80%,堪称变态级别的绝对垄断! 讲到这里,免不得需要同大家科普一下什么是合成生物学,什么又是长链二元酸。 普通老百姓平时所了解到的合成都是化学合成,我们需要一个东西,就通过人工设计的一步步化学反应得到,但这种传统化工制造有个致命的缺点,即高污染、高毒害不可持续。 同污染严重的化学合成相比,合成生物学就完全是另一个世界。一个典型的案例是我们用基因编辑的手段对一些微生物如酵母、真菌、大肠杆菌等进行基因改造,使其“吃下”特定的原料,经过体内一系列的生物代谢路径,最后产出我们想要的东西(就好比给猫喂咖啡豆,让它产出比普通咖啡更香醇可口的猫屎咖啡)。 很明显,这种靠改变生物体基因让它们通过“自然代谢”生产的方式,比传统的化学合成更绿色、环保,甚至成本更低。 《价值事务所》一直有追踪的华熙生物,之所以能坐上全球玻尿酸原料龙头的宝座,核心也在于使用了合成生物学手段,大幅降低了玻尿酸原本的生产成本。 华熙生物的玻尿酸如此,之前分析过的华恒生物的丙氨酸如此,今天讲的凯赛生物的长链二元酸亦是如此。 长链二元酸,主要是生产聚酰胺(即尼龙)的原料,因此,公司在招股说明书里都不称自己为生产二元酸的企业,而是聚焦聚酰胺(尼龙)产业链的企业。 说起尼龙,大家应该能有点概念了,它是全球最重要的高分子材料之一,广泛运用在纺织品、汽车零件、地毯、包装等领域,生产规模近千万吨,市场空间数千亿。根据 MarketsandMarkets的数据,2020年,全球尼龙的市场规模为437.7亿美元(近3000亿人民币)。 只是很可惜,尼龙这么大个市场,尤其是全球使用广泛的尼龙66,我国的产量却很少,很大一部分都要依赖进口。 这背后的原因在于,生产尼龙66的原料己二胺/己二腈我国几乎没有(尼龙由二元酸与二元胺缩聚得到,其中己二胺又可由己二腈得来)。截至2018年,我国都还没有工业化生产己二腈的工厂,几乎全部依赖进口,自己制备的成本实在是太高了,所以大大地制约了我国己二胺及聚酰胺 66(尼龙66) 产业的发展。 ![]() 因此,如果国内相关企业能在这上面实现突破,前途将不可限量。 现在凯赛使用合成生物学已经可以做出尼龙56,这款产品与化工法尼龙 66 产品的性能十分接近,甚至在吸湿性、阻燃性、染色性等方面还更胜一筹。 下图的生物基聚酰胺就是生物基尼龙,再直白一点,就是用合成生物学办法做出的尼龙产品。公司目前的产能约 10.3 万吨,2023 年乌苏 2 万吨产能预计部分建成并进入调试,生物基戊二胺其实就是生物基尼龙56的产品原料,这五万吨产能几乎全部是公司自用,只有极少部分会拿出去卖。 ![]() 02、拐点已现 过去几年,凯赛生物的业绩一直呈现稳健增长的势态,也就是疫情开始的2020年后,开始出现一定的异常,2020就不必说了,毕竟新冠刚开始,那年也没几家企业业绩好,2021几乎所有企业都有一定的复苏,但2022、2023绝大多数企业也都是一样的拉胯。 ![]() 2023全年,公司实现营业收入 21.12亿,同比下降 13.39%;实现归母净利润3.67亿,同比下降 33.66%。 但这都不是企业自身的问题,更多还是宏观原因,待宏观好转后,一切又都会变好的,毕竟公司的核心产品长链二元酸在全球市场的主导地位并没有发生变化,而在长链二元酸外,又多了尼龙相关产品,甚至吸引了央企的入股和合作。 考虑到自2024开始,公司的尼龙便能开始放量,长链二元酸等市场也会开始恢复,凯赛2024年的业绩大概率会有较大幅度的增长。 文章来源:“价值事务所”,未经允许不得转载。 文章代表作者观点,版权归原作者所有,热传平台仅提供信息存储空间服务。 |
2025-12-11
2025-12-11
2025-12-11
2025-12-11
2025-12-11
2025-12-11
2025-12-11
2025-12-11