380
|
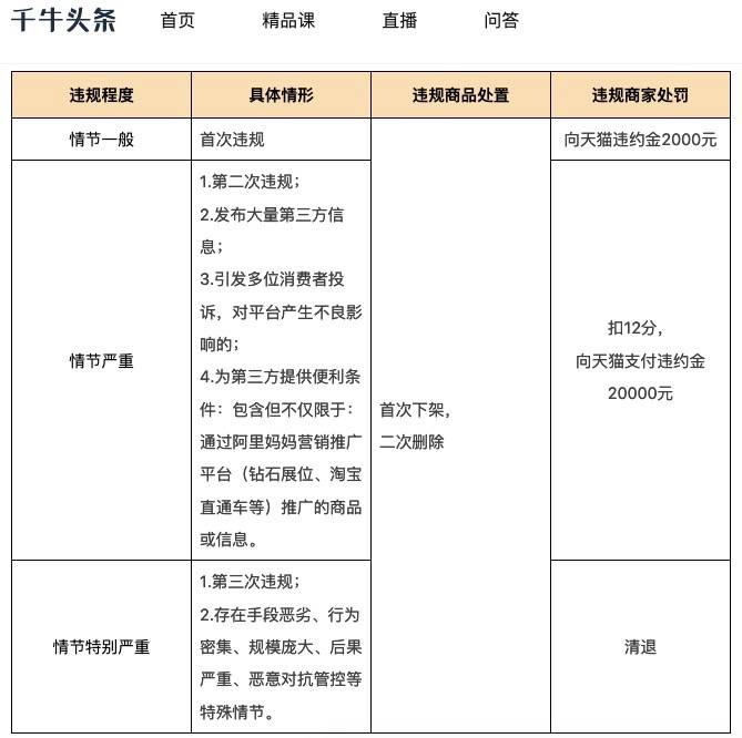
作者:吴可可 阿里新规引发激烈讨论 近日阿里巴巴旗下千牛头条发布的一条消息,引起了电商从业相关者的广泛关注和讨论; 下面是消息评论区的一些真实评论,摘抄如下: "本人对以上规则表示质疑,非常不合理" "全是学的抖音" "天猫这样搞,让子弹飞会吧。从古至今哪里能听到说模仿还能超越的。现在的阿里一点创新都没有了。已经没有刚刚之前的热情了" 质疑和否定的情绪偏多; 除了质疑的情绪外,也有一些理性的批判: "阿里的措辞给自己做了辩护,其实意在控制流量外溢其他平台" "这个是违法的违反了9月1号执行的《网络反不正当竞争暂行规定》中第二十四条利用服务协议或者规则不合理设定扣取保证金等规定" 是否违规我们这里不做讨论; 那到底是什么消息可以引得大家如此激烈的关注和讨论: 原来是在6月26日,阿里巴巴旗下千牛头条发布《天猫诱导第三方规则解读》,称天猫将对“诱导第三方”违规加强整治。 “诱导第三方”违规,指发布或推送含有易导致交易风险的第三方商品或信息,或者通过其他方式诱导消费者跳转至第三方网站或客户端等。 新规定明确指出,商家在店铺页面、商品详情、推广渠道、旺旺聊天、直播互动以及实物包裹等任何与消费者交互的环节中,均不得发布或推送可能引发交易风险的第三方商品或信息。 严格! 真严格! 而且,7 月起对违规的商家,天猫将根据情节罚款 2000 或 20000 元,情节特别严重(包括违规三次)的商家将被清退。 ![]() 除了加大处罚力度外,本次引起热烈讨论的一个很重要的原因是官方在「常见违规类型」中,把【包裹卡引流】作为典型违规类型拎出来了; 那么什么是包裹卡?电商人肯定都不陌生! 包裹卡: 是一种常见的私域运营方式,主要用于吸引用户或增加用户粘性。商家在用户购买产品并收到包裹时,会在包裹里面附上一张卡片,卡片上通常会包含一些额外的优惠信息、活动信息,或者二维码等,让用户扫描以落地到商家自家的公众号/微信等私域流量池里面。 如下: ![]() (图片来自千牛头条) 在官方给出的违规类型示例图中,明确露出了微信的logo,其针对性不言而喻了; 而为什么禁止包裹卡会引起商家如此激烈的反应? 这就需要先解释一个典型的电商场景! 公域引流 私域复购 新规出来后,我和几个商家朋友交流了下,问他们怎么看: 商家A,卖日用小商品: "在淘宝内投流,根本投不起,一个成交用户的拉新成本,远远高于他的利润,而如果他没有后续的复购,那么这单生意就是亏得,我们以前通过在商品里面设置包裹卡等形式,引导用户添加我们的微信群,在群里我们做做活动,这部分用户就会有持续的复购" 商家B,做全屋定制生意: "我们是做全屋定制的,产品客单价比较高,而且用户从需求沟通到解决方案输出再到用户决定下单购买,需要一个比较长周期的决策过程,而在初期就引导用户加我们的微信,之后不管是在用户服务上,还是一些后续的问题跟进上,都能很好的服务好用户,成交率大大提升" 商家C,做早教: "我们售卖的是早教盒子,盒子的售出只是服务的开始,我们需要把用户拉倒微信群里面,里面有我们的早教老师对学生每天进行指导,我们一般是通过在早教盒子里面放置卡片,或者通过AI语音来引导用户添加早教老师的微信" 可以看出,由于流量价格的上升,以及同质化商品的内卷,在淘宝公域场景下的生意的利润率已经越来越小,甚至是赔本卖吆喝; 所以很多商家公域内进行引流,在私域内进行成交复购;这样整体的roi才能打平; 或者,私域本身对于很多商家而言,就是完成履约的不可或缺的一环,比如上述做早教业务的; 而在这样的场景下,商家往往会不遗余力的进行私域用户的沉淀,而【包裹卡】往往是众多引流私域用户途径中很有效果的一种方式; 目前,阿里一纸通知,一刀切的把所有的包裹卡进行禁掉,引起很多商家的怨声载道,也就不足为怪了; 而这背后,其实反应出平台对于流量的焦虑; 平台对于流量的焦虑 随着中国网民数量增长的见顶,已经从增量用户的争夺转变为存量用户的争夺,这几乎是每个人的共识: 在此大的背景下,每个平台都想用户留在自家的平台下; 所以不止是天猫! 早在几年前,抖音就曾经出过类似的规定,对将用户诱导到第三方的商家进行扣分处理,并视具体情况采取包括但不限于公示警告、商品下架/封禁、搜索降权等处理措施。 拼多多也出过类似的规定:只要商家实施违规诱导行为,就会面临提高店铺保证金(增幅为5万)等处罚措施,甚至只要违规行为两次及以上,商家就可能面临被扣除全部保证金以及退店的严重后果。 可以说,天猫其实做了很多电商平台已经做过的事情! 天猫的流量防御 微信作为国民级的应用,凭借着庞大的用户基数及强大社交属性,微信建设了完整的交易闭环基础设施,有偏向淘宝平台购物的,有偏京东平台购物的,但是不用微信的很少; 所以在电商中,不管是拼多多还是京东,微信的私域都是避不开的流量黑洞; 本次的【新规】可以看做是天猫对微信的流量进一步防御; 除了禁止第三方诱导引流外,天猫也在其私域运营方面,有一些列的升级和创新! 在今年4月的TopTalk 2024天猫超级品牌私享会上,天猫高管多次提及私域、公域和全域的概念,显示出其对私域运营的高度重视。 ![]() (图片来自网络) 天猫明确表示,将把实时化运营服务能力交还给品牌和商家,对店铺内的多个区域进行大规模升级,包括降价提醒、新人礼券、活动价格等。 同时,品牌可以自主搭建店铺框架和页面展示,以打造多元店铺空间和千人千面的个性化店铺框架。 在这样的升级中,天猫对商家的私域运营给了极大的自由度,商家能够自由定价、自由决策; 品牌能够自主定义不同的会员分类,并设置不同的会员权益,以打造更加紧密的客户关系和忠诚度。 总体而言,阿里的流量防御政策,可以使得更多的流量留在自家的平台,同时,升级了的私域运营政策和工具可以帮助品牌和商家更好的运营自己的会员用户,两者相得益彰! 处在旋涡中的品牌 但是,对于任何品牌来说,或多或少的都会存在路径依赖的问题,【天猫禁止诱导第三方】政策在7月1日正式实行后,引流到私域的链路很大一部分被掐断,【公域投流-私域成交】的模式,肯定会遇到不小的挑战; 面对平台的政策调整,单个品牌是没有话语权的,而在目前的市场环境下,也无法形成统一的商家联盟来和平台进行讨价还价 基于本次新规,给到各品牌商家几点建议: 第一:维护好存量微信私域用户,深耕用户价值,用户价值不仅包括直接的交易价值,还包含存量用户的传播价值,微信体系的会员玩法及裂变玩法已经很成熟,可以基于此深耕传播价值; 第二:顺应平台政策,做好阿里体系的私域运营,平台新政策背后意味着其鼓励的方向和相应的资源投入;研究好平台政策,用好平台工具,抓住这波红利 第三:静下心来,耐住性子,加强自身品牌建设,不管是微信私域还是天猫公域,其实都是品牌建设中的用户触点,真正对用户购买决策起决定作用的还是产品品牌;品牌是永远的护城河! 文章来源:“吴可可”,未经允许不得转载。 文章代表作者观点,版权归原作者所有,热传平台仅提供信息存储空间服务。 |
2025-12-11
2025-12-11
2025-12-11
2025-12-11
2025-12-11
2025-12-11
2025-12-11
2025-12-11