439
|
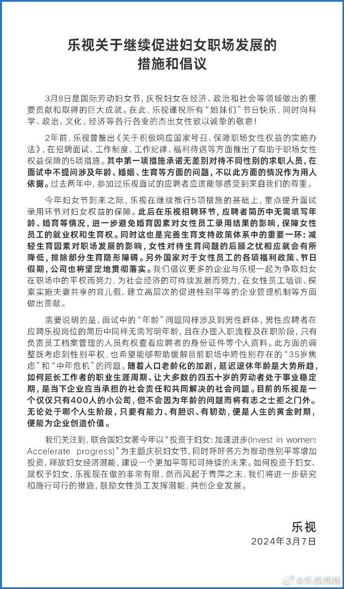
来源:万能的大叔 万万没想到,大叔上篇分析某品牌在38节“翻车”的案例。 竟然有超过400+条留言。 有人翻车,就有人被夸出圈和上热搜。 大叔今天就分享几个正面案例,分别来自:乐视、护舒宝、钉钉、OLAY、滴滴。 以下排名,不分先后。 1、乐视 @乐视视频 在3月7日发布了一个“乐视关于继续促进妇女职场发展的措施和倡议”。 原来,乐视从两年前就要求,不能在面试女性应聘者时提问婚育相关的问题。 今年“措施”,则新增了一条: 女性应聘者无需在简历中填写年龄、婚姻等情况。 也就是说,女性去乐视找工作,不仅不能在面试的时候提,连简历里也看不到年龄和婚姻情况。 ![]() ![]() 乐视这么做的理由是: 你看看人家这个行动力和格局,是不是比单纯拍一个片子,更实在? 不仅上了热搜,还被网友夸爆了: ![]() 乐视上一次被夸上热搜,则是因为乐视在2023年1月1日宣布执行“四天半工作制”上了,乐视员工被称为“全网最令人羡慕的打工人”。 当然,乐视这次也照顾到了男性,男性面试者也无需在简历里填写年龄和婚姻信息。 乐视还特别强调: 大叔点评: 大叔看完这句“中年危机”那几句话,都有点泪奔了……你看看,同样是提倡平等,乐视是怎么做的。大叔认为,不管你是什么类型(2B或2C)的企业,在谈论38节的时候,对自己的女员工好点,再多都不过分,这或许就是一个“内容宝藏”。 2、护舒宝 讲一个对员工好的案例,我们谈一个对“用户”实实在在“好”的案例,来自护舒宝。 为什么要给“用户”打一个引号呢,因为她们还是五年级的小学生。 护舒宝在每年38这一周,会走进全国各地校园,给女生们上一堂特殊的公益课——#青春第一课#,帮助青春期首次迎来月经的女孩子,了解相关知识,支持女生自信成长。 ![]() ![]() ![]() 令大叔没想到的是,自1998年起,护舒宝就开始做这件事了,已经持续26年了,#青春第一课#累计覆盖约1亿中国女生。 除了上课,2019年,护舒宝还携手中国青少年发展基金会启动了“校厕改造计划”。 ![]() 大叔点评: 如果你已经对朋友圈一些无病呻吟、不痛不痒的节日借势短视频,也“厌倦”了,不妨看看护舒宝“先做再说”的内容策略,让你的用户和利益相关者看到,你把请创意公司和明星拍短片的费用省下来,做了一些实实在在的公益。 3、钉钉 当然,适当投入是需要的,核心还是内容的切入点,你在38节这天,关注女性的什么话题。 钉钉这次的短片《例假真的是个假》,就很令大叔意外。 ![]() 钉钉找到了一个切口,即: 女性劳动者在来例假的时候,是很难受甚至痛苦的,甚至要吃止痛片。但其实呢,很多省的劳动法里已规定:女性在来例假时是可以请假休息的,但这个规定的普及率和执行率都非常非常低。 ![]() 来自钉钉的数据显示,在请假事项中,申请「例假」次数仅占0.27%! ![]() 因此,钉钉希望,越来越多正在经历例假疼痛的职场女性,可以点开钉钉APP,为自己请一次例假。合理安排工作与休息,让「例假」不再是禁忌,让职场更具温度与包容。 合作媒体上,钉钉找来了中国妇女报。 大叔点评: 钉钉在38节的这个切口是真的好,既触碰到了职场女性普遍存在的问题,又能自然无缝地结合了钉钉的产品功能,很难得。这条视频,大叔唯一略觉得可优化的地方,就是配音是不是换个女声,更好呢? 4、OLAY “成分党”和“功能党”流行的当下,“科学传播”已经成为所有化妆品和护肤品的重点。 但“科学传播”的前提是,你的产品真的有科研实力啊!大叔看到,OLAY就另辟新路,在38节做了一个事:培养女性科学家! ![]() OLAY与中国妇女发展基金会,分别在北京大学、东北大学和兰州大学,开启了“科学有她-女生爱科学”第二期活动。 ![]() 具体啥内容呢? 其实就是, OLAY花钱在高校里分别开了五个研究课题,比如:细胞功能研究、皮肤渗透机理研究、植物成分对皮肤的作用与功效等。 ![]() 让更多热爱科学的女大学生,能够亲身参与这些科研实践项目中,在OLAY的帮助之下追求自己的科研梦! 大叔点评: 女性科学家和科研从业者在全球的占比都非常低,这是OLAY看到的一个公益切口,也是反向宣传自己产品一直具有中国本地化的科研实力的机会,并延续了上文提到的“先做再说”、“多做少说”的策略。 另外,大叔特别喜欢活动主题——“When she sees,She can be”,科学有她,无惧前行,而OLAY所提供的就是给中国女大学生一个“When she sees”的机会。护舒宝和OLAY的两个公益传播,真的算是今年38节话题借势的两股清流,格局真大。 5、滴滴 越来越多的女性选择从事网约车司机,滴滴在今年38节推出了一个短视频《见证她D力量》,来讲述女司机的不易和坚强。 短视频从一个刚到深圳打车的乘客VLOG视角,遇到一位滴滴女司机以及被邀请参加女司机聚会的剧情。 ![]() 女司机的真情实感,在话语间很直接地流露出来,比如一位女司机提到,前夫一分钱生活费不给,但要供两个孩子上大学;另一位女司机的妈妈有帕金森,就在她身边,得赚钱养她。 ![]() 就这么几句话,就体现了网约车女司机的艰辛。 数据显示,2023年全国有超过60万女性司机通过滴滴获得收入,56%的女司机通过出车认识了更多女司机朋友。100%女性司机正在被滴滴的安全产品功能实时守护中。 大叔点评: 大叔最近打滴滴,就碰到过好几次女性司机,而且是在不同的一线城市。最关键吧,做女司机的网约车呢,不用担心车内有异味,或者车内很脏的情况,开车的速度也很平稳。我当时也有点纳闷,怎么女司机这么多了?滴滴这个视频,正好解答了我的疑问,并让我对滴滴为女性提供平等就业机会、帮她们缴纳社保以及保护她们的安全,好感度拉满。 最后,大叔稍微做个总结吧,谈3点。 1、视频还是图文都不重要,内容和切口最重要。 大叔其实上文有提到,现在的节日营销,几乎等于短视频营销,显然有问题。当然,大叔并不是一刀切认为,品牌在节日借势时不要再扎堆做短视频了,当然,传统图文依旧有其魅力,核心在于内容,这才是内核,不能本末倒置!今年入选的5个案例,内容切口都不错,不仅仅贴近现实,且与业务软挂钩。 2、比你说什么更重要的是,你怎么做。 “说和做”是公关传播的两难,说的太多,做得太少,就是夸大。而说得少,做得多呢,则是超预期。大叔一直认为,品牌在通过节日借势表达品牌态度时,应该至少符合:“多做少说”、“先做再说”、“多做多说”,三个之一吧,但最要不得就是“说多做少”。我们看今年入选的案例,基本都是“多做”类型。 3、承认“做女人不容易”才更容易共情。 这个不展开了,核心就是品牌不要在38节玩反差和故意要另类,而是要深挖一个社会普遍存在的问题,再拿出你的态度、解决方案甚至行动,才能实现共情,赞扬女性的伟大。当然,如果观察的问题不真实也不深刻,对伟大的赞扬就会空洞,缺乏意义,就更没共鸣了。 好了,以上就是大叔总结的2024年38节话题借势的正面案例以及点评,也欢迎你在留言区补充。 文章来源:“万能的大叔”,未经允许不得转载。 文章代表作者观点,版权归原作者所有,热传平台仅提供信息存储空间服务。 |
2025-12-11
2025-12-11
2025-12-11
2025-12-11
2025-12-11
2025-12-11
2025-12-11
2025-12-11