找回密码
 立即注册

奥运明星代言,依然香吗?

#品牌营销# 2024-7-15 19:25 386人围观 品牌营销

巴黎奥运会尚未开幕,奥运代言争夺战已经如火如荼展开。
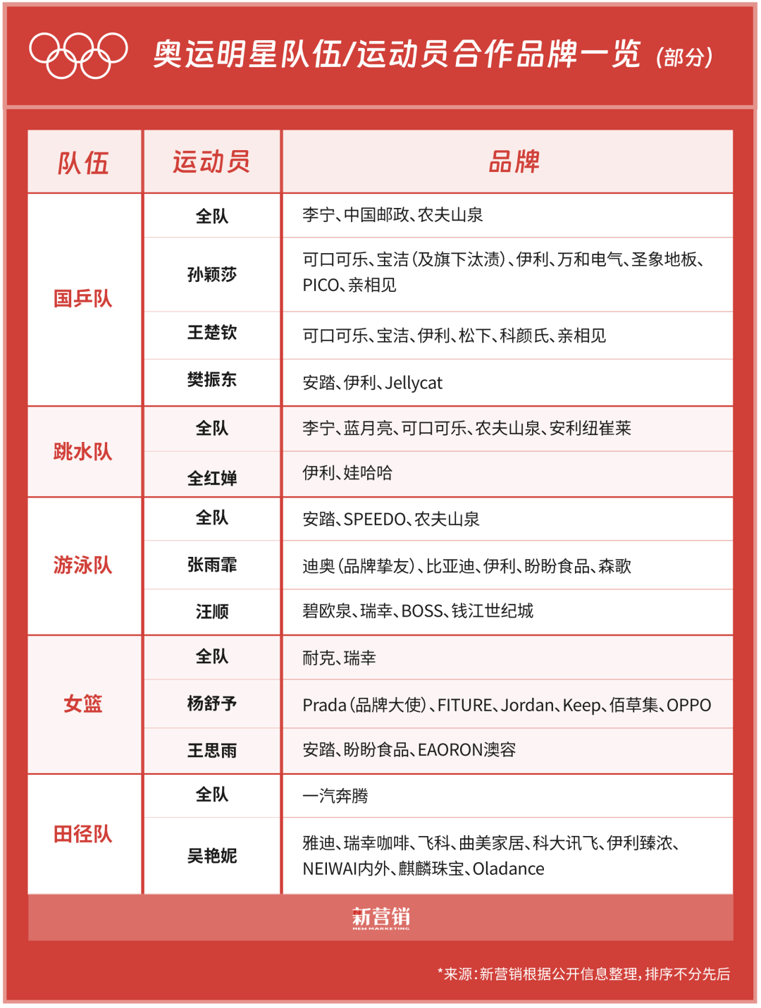
截至目前,中国军团已在30个大项、222个小项上锁定了巴黎奥运的参赛席位。CCTV5作为巴黎奥运会的主播频道,将特别关注田径、游泳、体操、跳水、乒乓球、羽毛球等中国代表团的优势项目,这将直接推高参赛运动员的曝光率,也让这些项目的运动员成为了各大品牌的重点签约对象。
奥运代言并非新鲜事,但放在当下的时代环境中,它的价值或许需要重新评估。毕竟,自东京奥运会以来,全球媒体格局发生了巨大变化。观众不再局限于传统电视,数字媒体的普及使得人们的关注点更加广泛和分散。在这样的环境下,奥运代言对品牌来说,究竟是更具吸引力,还是延续一个“惯性动作”?

01、头部选手签约不断,实力才是硬道理
本届巴黎奥运会到来前,一些00后小将几乎成为品牌的“香饽饽”。
“国乒队”中,孙颖莎与可口可乐、伊利、万和电气、宝洁(及宝洁旗下汰渍)、圣象地板、PICO、亲相见等多个品牌展开合作;“大头”王楚钦也与可口可乐、宝洁、伊利、松下、科颜氏等多个品牌展开合作。两位夺冠热门人选的商业价值不分伯仲。

“跳水梦之队”中,全红婵、陈芋汐、王宗源等多名运动员加入可口可乐奥运星阵容;全红婵也是中国跳水队今年新签约快消品牌蓝月亮、护肤品牌自然堂等品牌的营销重点。
国家游泳队中,五位00后健儿都在奥运会前收获个人赞助,其中,“飞鱼”潘展乐、余依婷和“颜王”费立纬被奥普抢筹,程玉洁、万乐天早在去年12月就与浩沙签署了合作协议。
本届奥运会,中国女篮是三大球项目最有希望登上领奖台的队伍,而这支队伍中的杨舒予在东京奥运会后也是代言不断,成为耐克集团旗下Jordan品牌签约的首位亚洲女运动员。此外,杨舒予与姐姐杨力维先后与佰草集、茶百道等品牌合作,持续释放影响力。
与这些光芒四射的运动明星相比,另一些项目和运动员的商业关注度似乎出现了一定程度的落差,比如代表“中国精神”的女排。尽管女排曾在2019年夺得世界杯冠军,但在东京奥运会上未能如预期表现,这也导致很多品牌近年对女排的商业价值一直持观望态度。还有一些运动员也是类似,由于在国际赛场上表现不稳定,缺乏长期的竞技成绩支持,导致品牌普遍对其代言价值持谨慎态度。

除了上述热门项目之外,近几届奥运会中,一些小众项目也开始走进大众视野,比如2024年巴黎奥运四大新增正式比赛项目之一的霹雳舞,面对这一项目,特步早早“锁定”中国国家霹雳舞队,成为霹雳舞国家队的官方鞋服赞助商。通过对这类潜力新项目的布局,品牌可以在市场竞争较小的情况下,迅速占据这一细分市场的领导地位,提升品牌的独特性和辨识度,同时触达特定圈层的年轻消费群体,增强品牌的年轻化和潮流化形象。

02、“押注”也要确定性,品牌既看成绩也看人品
纵观整个奥运代言市场,可以发现,“头部效应”十分显著,品牌都更倾向于签约那些有望在奥运会上夺金的顶尖选手。
原因是显而易见的:奥运代言本身存在一定的“押注”性质,即品牌在赌谁能夺冠。在当前经济不景气的大环境下,品牌对不确定性的厌恶加剧。因此,对于夺冠概率不够高的项目和运动员,品牌会更加谨慎。像乒乓球、跳水这类夺冠概率更大的项目,无疑会更受品牌的青睐。对品牌来说,请这些项目的热门运动员代言,可以降低风险,确保投资的回报。
除了看重运动员的成绩之外,如今品牌在选择体育明星代言人时,会更加重视他们的人品。毕竟,在当今这样的全媒体时代,体育明星的个人生活和行为更容易被公众和媒体放在放大镜下审视。这种高曝光度意味着他们的一些私生活问题更容易被揭露和放大,导致品牌代言风险增加。如果运动员有公德或失私德,哪怕再“为国争光”,也可能像娱乐明星一样“塌房”。
例如,张继科因为与女演员景甜的分手以及债务丑闻遭到公众质疑;林丹婚内出轨,严重影响公众形象;孙杨尽管有突出的竞技成绩,但禁赛风波和负面新闻让他从全民偶像变成了争议人物……这些事件都直接导致他们的商业价值大幅缩水。可以说,体育明星也不是安全牌。品牌在选择代言人时,不仅要考虑他们在赛场上的表现,还要评估其在公众视野中的形象和行为,减少潜在的公关风险。
另一个值得关注的现象是,从近期新增的品牌代言来看,女运动员的代言数量和商业价值显著提升。这不仅是由于女运动员在国际赛场上取得了优异成绩,也是因为女运动员普遍具有更高的亲和力和公众认可度,能够更好地传递品牌价值。此外,随着社会对性别平等的呼声日益高涨,品牌也希望通过支持女运动员来提升自身的形象和社会责任感。

03、奥运明星代言营销,要避开哪些坑?
对品牌来说,请奥运明星代言,固然可以获得积极的关联效应,提升品牌形象和市场认知度,但也可能因不当操作而引发反感和争议。为了避免翻车,品牌在利用奥运明星代言时需要特别小心,以下是三个需要避免的坑。
品牌与代言人的匹配度

品牌与代言人的风格和形象需要高度契合,否则容易导致反效果。去年,全红婵代言某国货服饰品牌时,强行拗“小香风”,而所穿衣服也被批评过于丑陋,遭到了网友的群嘲。这种强行改变代言人风格的做法,不仅没有提升品牌形象,反而损害了双方的声誉。因此,品牌应选择与运动员气质相符的产品和形象,保持代言人自然的个性与品牌的一致性。

代言过多导致价值稀释

过多的代言会稀释明星的商业价值,使消费者难以记住其代言品牌。例如,此前的北京冬奥会期间,谷爱凌一人代言了多个行业的头部品牌,如安踏、蒙牛、瑞幸等。这种情况容易造成品牌的代言价值被稀释,消费者无法有效记住这些品牌。品牌应谨慎选择代言人,确保其代言数量适中,以维持代言人的独特性和品牌的专属性。

避免触碰公众敏感区

奥运比赛通常涉及到文化认同和民族尊严,因此品牌在制作代言人相关的内容时,需要特别注意避免触碰民族和文化敏感区。此前,李宁公司就因宣传片中跳水运动员全红婵的造型疑似有“倭风”元素,引发了广泛的争议。品牌在设计宣传内容时,需谨慎处理与民族文化相关的元素,确保尊重和理解目标市场的文化背景。

尽管奥运代言存在一定的市场风险和挑战,但在谨慎选择、长远规划的基础上,品牌依然可以有效地利用奥运冠军的代言优势,提升品牌影响力和市场竞争力。