找回密码
 立即注册

欧洲杯赛场与“商场”:中国品牌出海的竞速之旅

#品牌营销# 2024-7-24 04:14 482人围观 品牌营销

2024年7月15日,万众瞩目的欧洲杯正式落下帷幕,西班牙2:1击败英格兰,青春风暴再次席卷欧罗巴赛场,至此,西班牙队以七战全胜的战绩捧起队史第四座德劳内杯。
作为这个夏天足球迷的最终盛宴,本届欧洲杯共有24支球队、622名球员参赛,总计身价达到创新高的114.6亿欧元,东道主“德意志战车”、美丽足球“西班牙斗牛士”和云集了众多大英帝星的“三狮军团”将绿茵场上的氛围推向一个又一个高潮。
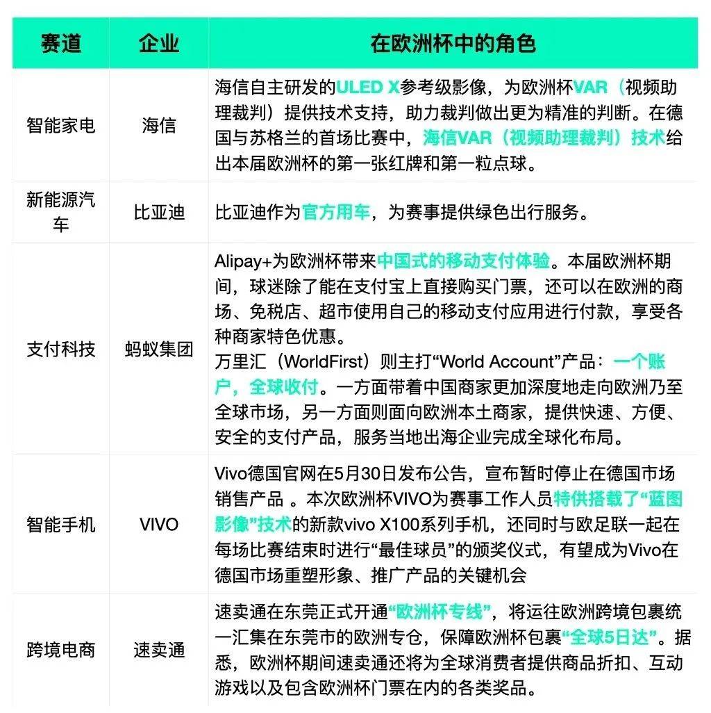
而五大中国品牌(海信、比亚迪、蚂蚁集团、vivo和速卖通)的广告牌也在绿茵场上留下了浓墨重彩的一笔,在13个最高级别官方赞助商名单里占据超过三分之一的席位,中国再次成为欧洲杯顶级赞助商的最大输出国。

资料来源:UEFA.COM
欧足联预测,本届欧洲杯赛事将吸引全球50亿/人次观众参与其中,其中有300万左右球迷来到德国现场观战。

如此庞大的观众群体将为赞助商品牌带来前所未有的曝光度和流量转化,是绝佳的提升品牌调性、打破市场垄断的机会。
本届欧洲杯上,5家中国企业在体育赛事营销中穿插了更多落地的需求,完美地将业务场景融入体育赛场内外。
如此抢手的赞助商名额,为什么是这五家企业拿下呢?
1. 据估算,5家企业每家至少向欧足联支付4000-5000万欧元(未公布具体赞助金额)。
2. 5家企业皆为各自赛道的头部企业,已经从简单的商业赞助发展到为赛事提供产品升级甚至是复杂的技术支持。
3. 5家企业都已在海外市场深耕多年,迈入了全球化运营和资源整合的新阶段,总之在海外都不属于完全陌生的面孔。

在足球赛场上,进球是最高潮的瞬间,但取得进球却需要付出90分钟的努力。
在商业战场上,5家企业在成为欧洲杯顶级赞助商之前又是如何布局出海战略,打造全球市场竞争力的?

01、Hisense,“赢麻了”
熟悉的“世界第二”再战欧洲杯!
赛场上:为本届欧洲杯VAR(视频助理裁判)提供显示技术支持,这是欧足联历史上首次开放VAR显示独家权。

赛场下:实时玩转流量3件套,明星+热点+平台话题运营,广告片《信就是冠军》邀请素有“足球诗人”之称的中国内地主持人及足球评论员贺炜配音,给即将参与高考的考生们加油打气,话题总互动量高达244万+。
数据来源:数说故事旗下数说聚合
数据时间:2024.6.1-6.25
这届欧洲杯,海信再一次赢麻了。
这一赢,明显不是偶然,实际上,海信的国际化品牌战略早从2004年起就开始布局了。






海信用了整整20年时间,走出了一条中国企业通过体育营销撬动全球品牌影响力的独特路径。
光是欧洲杯,海信就已经是第三次赞助。
2016年海信第一次赞助欧洲杯时,其品牌电视在欧洲市场出货份额不到5%,现阶段这一数据已经突破14%。

凭借着独特的激光显示技术优势,海信激光电视已经成功推向全球40多个国家和地区,并进入了美国BBY、Costco,以及法国Boulanger等全球高端零售在内的超250家渠道,在海外销量复合增长率达到144%,真正做到了“中国第一,世界第二”。
策略1:产研销本土化

海信在全球做了相对完善的研产销本土化的布局,海外分公司和办事处达到66个,工业园区有34个,包括日研、美研、欧研的研发中心达到23个。

资料来源:海信官网
在欧美地区,消费者极为关心碳中和议题,海信自上游供应链开始改变,再到生产、回收等阶段,形成家电“全产业链+全生命周期”的制造模式;
在加拿大,很多人并不喜欢冰箱左右开门,而是喜欢直接抽出储物屉,经过产品小组论证后,海信加拿大冰箱产品线重新开模、销售;
在澳洲市场,人们痴迷体育,澳式橄榄球是澳大利亚最流行的运动之一,所以电视团队就推出大尺寸、高刷新率的电视;
……
在产销研本土化战略的贯彻下,海信得以直接面向市场,了解消费者需求,最终反哺海信的技术研发,保证产品的持续迭代升级。
策略2:科创引领高端化

在全球化环境充满不确定性的背景下,坚持走高端品牌路线无疑是明智之举。
德国市场研究集团GFK曾指出:依赖性价比的家电产品正在逐渐失去市场竞争力,拥有技术优势、创新能力、高附加值,并与消费者价值观深度契合的产品将在市场中占据更加有利的位置,享有更高的溢价空间。
同样的,在2023亚布力论坛上,海信集团董事长贾少谦提出“中国企业正在逐步树立一个新的发展道路,那就是跳开低水平竞争,坚持做产业高端或者是高端产业”。
最能代表海信高端化的产品无疑就是激光电视,该产品是“从0到1”的颠覆性创新的结晶,早在2007海信便开始靶向发力,突破了光源设计、光机模组、激光显示技术、LPO技术等关键技术,并实现了激光器、成像芯片和抗光屏幕等核心部件的自主研发。
2023年推出全球首款8K激光电视LX、全球首款可折叠激光电视L5K、全球首款顶嵌式激光影院S8K,及CES展会上展出的卷曲屏激光电视、8K屏幕发声激光电视等。

资料来源:海信官方
同年度激光电视被GFK列入年度四大创新品类,差异化的技术优势真正让海信出品实现了弯道超车,在海信的引领下,全球激光显示上下游已汇聚包括莱卡、三星、LG在内的上百家企业。
凭着产销研一体化和高端出海两大策略,叠加体育营销的助力,海信现已成为一家全球化多元布局的综合性巨头。连续8年位居谷歌发布的中国全球化品牌10强,稳居家电行业No.1。

02、比亚迪,“真的秀”
作为一只欧洲杯新军,比亚迪的横空出世如同16岁的西班牙金童亚马尔一样,享受着巨大曝光度的同时,有望大幅提升自身的商业价值。
全球数亿足球迷中大部分是男性,这一群体同样是汽车消费的主力军,比亚迪充分利用其顶级赞助商的身份,通过多场景和多形式的欧洲杯营销活动,致力于触及更广泛的受众群体,最大化品牌的曝光和好感度。

除了广告投放,比亚迪还为观众提供了300辆摆渡车,并在德国各大体育场附近设置汽车展台,全面展示其智能电动技术的先进性。此外,比亚迪在社交媒体上发起了门票赠送活动,利用用户的分享和参与,不断增加曝光度。
在国内,比亚迪组织了百名中国足球少年赴欧洲杯的公益活动,以此进一步扩大品牌影响力,展示其社会责任感。
回望比亚迪的出海历程,甚至要追溯到上个世纪。






近三年,比亚迪在欧洲斩获十余项大奖,2024年BYD DOLPHIN更是入选欧洲年度汽车榜单。
这个时间点下,成为欧洲杯最顶级赞助商有望助力比亚迪完成出海三级跳。
策略1:硬核科技提供坚实底座

作为全球首个停产燃油车、全力发展新能源乘用车的企业,比亚迪从垂直整合的战略出发,坚持核心零部件资源平台建设和核心技术研发。
它掌控着电池、电机、电控及芯片等新能源车全产业链的核心产品部件自主研发和生产能力,如刀片电池、DM混动技术、e平台3.0、CTB电池车身一体化、易四方、云攀智能车身控制系统等。
此外,比亚迪通过设计、研发、制造、销售售后服务闭环实现全产业链布局,并不断强化供应链的韧性,保持在新能源车领域的领先地位,并为其在海外市场的拓展提供了强有力的支持。
策略2:国际化运营+本土化产销

比亚迪根据海外市场不同的外部环境和消费习惯,对产品进行“因地制宜”的适应性开发,满足全球新能源用户的多元化用车需求。
在德国、美国等发达国家,比亚迪主要推广高端电动汽车;在东南亚等新兴市场,比亚迪则推出更为经济实惠的电动车型,以适应当地消费者对于价格的敏感度。
此外,比亚迪注重与更为了解当地消费者行为习惯的企业合作,通过本土化生产和销售更好地融入当地市场,为消费者提供质保、保养、维修、救援、客户关怀、车联网等全面的售后服务。
据了解,比亚迪已经在荷兰、瑞典、德国、乌兹别克斯坦、哥斯达黎加、西班牙、墨西哥、智利、泰国等多个国家与当地经销商集团建立了合作。

数据来源:比亚迪月度产销报告,增长黑盒整理
近年来,西方国家对碳排放的政策管控力度加大,对新能源汽车的补贴力度不断加强,而随着比亚迪海外工厂的投产、海运能力的提升,经销商网络矩阵效应爆发,乘用车海外销量在2023年突破24万辆,进入2024年后,月销也再创新高,国际市场的全面爆发为公司整体销量的增长提供了强劲动能。

03、蚂蚁集团,“赚翻了”
让我们首先把时针拨回2021年的欧洲杯赛场,捷克队希克在自己的第一次欧洲杯之旅便用一记中场吊射成为欧洲杯有史以来最远进球,欧洲杯官方推特激动不已:「希克和他的努力将永载足球和欧洲杯的历史!」,一名欧足联官员则感叹:「希克的进球是一个价值10亿欧元的瞬间。」
伴随着这脚神仙球在全世界的社交媒体反复播放,作为背景板的“WorldFirst(万里汇)”与之一起在欧洲杯留下鲜艳注脚。

今夏,蚂蚁集团携旗下13个子品牌再战2024年欧洲杯,现场LED屏呈现蚂蚁国际旗下Alipay+、WorldFirst(万里汇)、Antom(安通环球)三大品牌的标志。
随着比赛结果尘埃落定,西班牙队奥尔莫、英格兰队哈里·凯恩等 6 名在本届赛事中均打进三球的球员,共同荣膺Alipay+冠名的“支付宝得分王”,蚂蚁集团董事长兼CEO井贤栋作为赞助商代表,现场为作为“得分王”代表的奥尔莫颁发“支付宝得分王”奖杯。

在这背后,关于蚂蚁集团的出海故事同样耐人寻味。

策略1:聚焦ToB,做大蛋糕

蚂蚁集团的出海以服务商家、给商家带来增长为核心立足点。
经常去东南亚旅行的朋友一定了解,无论你置身当地繁华的商超、亦或是小商贩和热闹的夜市,Alipay的小蓝牌随处可见,金融科技的普惠性在此得到了充分的体现,彻底打破传统支付场景的割裂化、零碎化。
在地缘政治冲突加剧的背景下,蚂蚁集团选择做大蛋糕而非瓜分蛋糕。
当地政府乐于看到外来企业为本地经济发展做出贡献,而不是简单地瓜分市场份额,蚂蚁集团的策略符合各方利益,确保了其在国际市场的稳定扩张。
除此之外,蚂蚁集团同样为中国企业提供了无缝的跨境支付解决方案,一定程度上来讲也是中国企业出海的领路人。

策略2:一个账户,卖遍全球

尽管现阶段全球通胀持续、地缘政治动荡、海外需求疲软,但新的全球化周期正在进行中,当中国卖家出海开始寻求品牌化、多元化、本地化,更需要一套靠谱的跨境金融支付工具帮助“管账”、“盘活”。
蚂蚁集团旗下的万里汇(WorldFirst),除了为全球跨境中小企业提供一站式“跨境金融服务”、“一键开户、开店”的展业增值服务和“一套账户”跨境经营管理服务外,还打造了“全球远航计划”,连接亚马逊、速卖通、美客多、Lazada等全球近30个电商平台与20多家独立站,帮助卖家找到最适合的平台快速入驻并批量开店,同时万里汇平台的众多生态服务商可提供缴税、营销、物流仓储等一站式全球化生态服务。
据了解,2024年一季度,使用万里汇去海外展业的中国商家数同比增长56%,改走品牌化道路的卖家数同比激增了145%。
万里汇的6大资金解决方案覆盖商家成长全链路,正在全方位助力商家全球展业。

货卖出去了,钱更要收得回来才行。
万里汇依托蚂蚁集团安全风控、隐私计算、区块链等前沿技术能力,并与国际知名银行、海内外机构合作,权威监管认证超60块牌照,为客户全球做生意的资金安全提供坚实保障,让中小企业的全球远航之路行稳致远。

可以说,蚂蚁集团在支持企业全球化布局中的关键作用也正是其成功之道。
总之,正如蚂蚁集团董事长井贤栋Eric曾在蚂蚁“亲友日”上的表述:未来20年将继续坚守蚂蚁的基因——做一家科技驱动、创新驱动的公司,坚持三大战略:支付宝双飞轮、加速全球化和AI First。
全球化战略以旗下Alipay+、WorldFirst(万里汇)全球电商跨境收款平台和Antom(安通环球)全球收单业务三大品牌为依托,逐渐形成了数字支付、营销、数字化运营及金融的全栈式服务,这三大国际业务组团征战欧洲杯无疑加快了蚂蚁跨境支付和营销解决方案在海外市场的落地。

04、速卖通,“起飞了”
今年5月,速卖通宣布聘请知名球星贝克汉姆为App代言人,可见其也是体育营销的资深玩家,那么成为欧洲杯历史上首个电商赞助商自然也顺理成章。欧洲杯+万人迷贝克汉姆,有望为国内跨境商家带来一波流量巅峰。
不论是张勇任职时期的“全球化战略对阿里百年计划有着至关重要的作用”,还是吴泳铭挂帅期间提出的“海外市场未来几年有巨大的成长空间”,都昭示着阿里出海的野心。
但事实上,速卖通的崛起是一个铁树开花的过程:
受到欧盟增值税税规修改、欧元对美元贬值等因素的影响,其业务量在2022年不断下跌,这一情况直到2023年初上线了主打高性价比商品的新频道Choice才有所改观。

过去的5个季度(2023年Q1~2024年Q1),速卖通订单量的同比增长数据分别为15%、25%、28%、24%、20%,截至2024年4月,Choice占速卖通整体订单约70%,就此成为阿里国际在每季度财报中重点提及的项目。
策略:三“托管”齐下

全托管模式:

一开始上线的Choice主打类自营的全托管模式,速卖通全权负责商品从仓储、物流到售后服务的每一个环节,将商家推向供应链代理人角色。只需专注于产品供应的商家大大降低了运营成本。
这一模式的横空出世对拥有大批量生产能力和稳定供应链的工贸一体商家、工厂型卖家带来了颠覆性的改变,几乎重塑了跨境电商的全链路价值。
基于全托管模式,速卖通choice业务发展迅猛,仅仅数月之后choice便迭代出了半托管模式,同时部分商品贴有「五日达」、「晚到必赔」标识,平台变得更加重视用户的体验。
半托管模式:

具有优质产品研发能力、强调品牌粘性的商家向平台要回了货权、定价权、经营权,平台则负责后台繁琐的物流履约等服务。据了解,速卖通推行半托管模式仅1个月,就有2万多商家订单增长超过100%。

海外托管模式:

正当半托管模式再次引领跨境电商潮流之际,速卖通又双叒规划了海外托管模式,面向在海外已有备货能力的跨境商家,为之提供更加全面和灵活的海外运营解决方案。在海外托管模式下,商家需要自行负责发货履约,而经营环节则交给速卖通平台管理。
根据速卖通官方数据显示,自海外托管模式招商绿色通道全量开放以来,一周内的咨询量激增至3000家,其中包括HONEYWELL、VEVOR等在亚马逊平台上备受瞩目的大卖家。

总体来看,速卖通在托管模式上下的功夫人尽皆知,三种模式适用不同商家群体:
全托管聚焦爆款,用好价铺开市场;半托管在长尾品类留给商家定价空间,进一步丰富产品池;海外托管则适用于大件、高客单价产品,有海外仓备货的商家。

05、vivo,“期待了”
当体育营销常客vivo遇上欧洲杯,注定要掀起狂暴的化学反应。
纵观vivo的体育营销史,从印度板球超级联赛到NBA,再到如今的欧洲杯,每一步都走得稳健而有力。
作为2024欧洲杯官方手机品牌,vivo为赛事工作人员特供配备了“蓝图影像”技术的新款vivo X100系列手机,搭载了蔡司2亿APO超级长焦,球场精彩瞬间一览无余,同时vivo还将在赛后与欧足联共同进行“最佳球员”的颁奖。

赛场之外,在今年六一儿童节之际,vivo联合欧足联在贵州村超举办了一场青少年的友谊赛,支持和鼓励“足球小将”们勇敢追梦,其中叫赖勋翔的足球小将被邀请前往了欧洲杯的现场。
vivo赋予此次欧洲杯更加浓厚的人文情怀,也向所有足球爱好者传递“无论距离多远,有热爱终将抵达”的品牌祝愿。
2014年,喊着“More Local,More Global”口号的vivo大刀阔斧挺进印度市场,其在印度的智能手机生产基地已经接近在中国两家工厂的规模,针对印度市场还推出了具有屏下指纹和升降摄像头功能的手机。

营销上,vivo冠名了印度民众最喜欢的板球比赛,签下了宝莱坞明星阿米尔·汗作为品牌代言人,充分迎合印度消费者审美。
靠着极致本土化的打法以及高性价比的产品,仅3年时间,vivo便成为印度智能手机市场的三巨头之一。
现在在印度诺伊达工业区的vivo工厂里,代表企业文化“本分”的拼音“BENFEN”被印刷在电梯上,无论是中国员工还是印度员工,都可以用同样的发音说出“本分”。
然而近年来,印度作为知名的外企坟场,糟糕的营商环境同样让vivo麻烦不断,不时上演部门调查、追缴税款、扣押资产、冻结银行账户、批捕中国籍员工等操作,印度政府更是要求塔塔集团持有vivo印度公司至少51%的股份,巨额投资换来的却是单方面“过河拆桥”,vivo逐渐意识到,印度市场好像不那么香了。

在印度市场“折戟”后,2020年vivo重整旗鼓,一路披荆斩棘进军欧洲六国(波兰、德国、法国、西班牙、意大利、英国),为了在欧洲红海市场撕下一块肉来,vivo可谓是下了血本,铺天盖地的广告遍布欧美大型线下商超,但终归是雷声大雨点小,正欲大展拳脚的vivo不断遭遇滑铁卢。
一方面,三星、小米、苹果等都早已与欧洲各国本土有实力的运营商、经销商达成了长效合作,没有革新性的产品,短时间内很难撼动其他品牌与运营商、经销商的关系,vivo的产品始终无法大规模深层次触及到消费者;
另一方面,vivo相关的专利诉讼大战也是硝烟不断,2022年,诺基亚因专利侵权将vivo告上德国法庭,vivo最终败诉并被要求退出德国市场,同一时间官网上的所有商品也被清空...
回看过去十年vivo整个海外市场的成绩,难言十分出色。
虽然打开了印度、东南亚市场,但付出的代价过于昂贵;更要命的是,在被视为未来出海命脉的欧洲市场,vivo不可谓不努力,但收获甚微,多年来市占率一直徘徊在1%的“other”行列。

好在四年一度的欧洲杯如约而至,vivo再次梭哈体育营销为自己赢来片刻喘息。不过除了砸钱之外,如何保住东南亚中心腹地的同时撬开欧美市场大门,vivo真的要再多动些脑筋了。

写在最后
夜幕如同一位优雅的画家,轻轻挥洒下它深邃的蓝,为本届欧洲杯的画卷添上了最后一笔,亚马尔、尼克威廉姆斯们的闪耀,英格兰人的坚韧,共同铸就这场足球盛宴的璀璨终章。
这场盛宴不仅属于球员和球迷,更成为了全球商业与文化交流的舞台。中国赞助商以卓越的品牌实力和文化自信成功出海,与欧洲杯这样顶级的赛事并肩同行是品牌全球化最好的加速器,我们有理由相信,未来还会有更多的中国企业乘上大型体育赛事的“东风”,扬起品牌出海的船帆。