找回密码
 立即注册

供应链优化:多单位管理策略的深度解析

#产品观察# 2024-9-26 15:32 566人围观 产品观察

在供应链类系统中创建商品的时候,经常会需要必填一个的字段叫“单位”,同时在它旁边也会有一个“启用多单位”的配置项。

很多初学者在这个地方很容易陷入一个“看山是山,看水是水”的困境,初看之下好像这个东西很简单,很好理解。但是等到后面涉及到一些业务场景中要运用这一块内容的时候,就会发现好像这玩意并不简单,牵扯的业务逻辑和要把关的细节还挺多的。

这篇文章,我会从多个方面,多种供应链系统,多个业务场景,深入拆解一下“多单位”的产品设计思路,让你知其然更知其所以然,快速掌握“多单位”背后的业务逻辑。

一、理解SKU和多条码,多单位的关系

1. SKUSKU是(stock keeping unit)的缩写,中文也叫作“库存单元”或者“库存单元”,定义为库存管理中的最小可用的单元,当下已经被引申为产品统一编号的简称,每种产品均对应有SKU号。可以通俗地理解为每种商品,除了会有一个名称之外,还会有一个便于管理的编码,而这个编码就等同于SKU。通过SKU可以知道其指向的具体商品,也就可以知道该商品的规格、颜色、款式等描述性信息。

2. 多条码多条码是指是一个SKU可以有多个不同的条码,这种情况通常出现在以下几种情况:

  • 不同包装:同一款商品的不同包装形式(如大包装和小包装)可能使用不同的条码。
  • 促销活动:为了促销,商家可能会推出特别包装的商品,这些商品会有专门的条码。
  • 渠道销售:同一个商品在不同的销售渠道(如线上和线下)可能会有不同的条码。

3. 多单位单位是指商品的计量方式,如件、盒、瓶、公斤等,而多单位则指的是一个SKU可以支持多种不同的计量单位。例如,一瓶饮料可以按瓶销售,也可以按箱(包含多瓶)销售。多单位的使用可以让商家更灵活地满足不同消费者的需求,并简化库存管理。

4. 它们之间的关系一个SKU可以有多个条码,以适应不同的包装、促销活动或渠道销售。每个条码都可以标识该SKU的一个特定版本,记载一些特有的信息。

一个SKU也可以支持一个SKU可以支持多种单位,以满足不同消费者的需求和市场策略。每种单位都有其对应的属性,包括包装信息,价格,商品描述等。

在某些情况下,同一个SKU的不同单位会分别对应不同的条码(一般一对一的较多),这样可以通过条码知道商品单位是什么,例如,一箱饮料的条码和单瓶饮料的条码是不同的。

一瓶水和一箱水是属于2个SKU还是1个SKU的2种单位,要看业务需求和商品的管理策略而定,简单来说就是:这两种方式都可以。

情况一:2个SKU如果一瓶水和一箱水被视为完全不同的商品项,具有独立的库存管理和销售策略,那么它们应该被定义为两个不同的SKU。具体来说:

  • SKU 1:表示单瓶水,包含单瓶水的所有信息(如品牌、名称、规格、条码等)。
  • SKU 2:表示一箱水,包含一箱水的所有信息(如品牌、名称、规格、条码等)。

在这种情况下,一瓶水和一箱水的库存、价格、销售渠道等都可以独立管理。

情况二:1个SKU的两种单位如果一瓶水和一箱水被视为同一商品项的不同计量单位,且业务上希望统一管理它们的库存和销售策略,那么它们可以被定义为一个SKU的两种单位。具体来说:

  • SKU:表示水,包含水的基本信息(如品牌、名称、规格等)。
  • 单位:该SKU支持两种单位,即“瓶”和“箱”。

在这种情况下,一瓶水和一箱水的库存和销售信息可以通过单位转换来统一管理。例如,可以定义一箱水包含12瓶水,这样在库存管理系统中就可以通过单位转换来计算总库存量。

在进销存类、零售类系统中往往会优先考虑支持多单位的管理,因为它们面向的客户在实际的业务场景中,经常会有多单位管理的诉求,所以这个功能非常重要,得要优先考虑满足。而在电商B2C业务、简易型WMS中,往往都是按最小单位进行管理,所以对多单位的管理就用的比较少。

接下来,我们就以“零售业务”为参考,同时借鉴若干个市面上成熟的进销存系统、ERP系统等,解析一下对应的供应链系统要如何设计,才能满足“多单位”的业务场景。

二、商品资料的创建

在供应链类系统中,商品的管理是非常常见,也非常重要的一个模块。因为“多单位”的管理是围绕商品进行的,所以在创建商品的时候就要配置好“多单位”的一些配置项。

一般在创建商品的时候,都会先让用户选择一个基本单位,然后再让用户选择“是否启用多单位”的管理。如果选择了启用,那么就会在下方给出“多单位”的换算关系和相关的基础信息。

当启用了多单位管理之后,需要针对不同的单位维护一些关联的属性,比较常见的就是:单位换算关系,条码信息和价格信息。

单位换算关系,是指先确定一个基础单位,然后再新增多个辅助单位,辅助单位 = N个基础单位。例如说“矿泉水”的基础单位是“瓶”,然后辅助单位1是“箱”,那么就要维护“1 箱 = 24 瓶”;如果辅助单位2是“打”,那么就要维护“1打 = 12 瓶”。

条码信息,是指不同的单位会有不同的条码,这样扫描了一个条码之后,可以知道具体是什么单位,这样就可以带出该单位对应的信息。例如说在收银的时候,如果扫描了“瓶”的条码,那么就会带出1瓶水的价格;如果扫描了“箱”的条码,那么就会带出1箱水的价格。

价格信息,是指不同的单位会有对应的价格,这个价格包含采购价格,销售价格,批发价格,参考成本等。例如说一瓶水的销售价格和一箱水的价格肯定是不一样的。

在“七色米”的零售收银场景中,可以通过扫描不同的条码来识别同一个SKU的不同单位,然后再带出相关的价格信息。

在“有赞”的零售收银场景中,扫描不同的条码后都会定位到同一个SKU,然后还需要手动再选择合适的单位,相对来说操作更多了一步,更繁琐了一些。

三、采购场景中“多单位”的应用

当创建完成了一个“多单位”的商品之后,接下来面临的第一个场景就是:采购和采购入库

在创建采购订单的时候,除了选择对应的供应商,收货仓库等基础信息外,还需要考虑怎么选择商品,怎么展示商品。目前主流的做法是会在选择的商品明细行中引入“单位”字段,告知用户当前选择的是哪个SKU以及对应的单位是什么。

在采购订单的商品明细行中,会需要选择“单位”,如果选择了“瓶”,然后采购的数量就是用瓶作为计量单位;如果选择了“箱”,那么采购的数量就是用箱作为计量单位。

单位不一样,会导致关联的一些属性信息也不一样,例如说采购价格。所以在维护商品行明细的时候,要结合SKU和单位共同考虑,填写准确的信息,避免造成一些损失。

当采购订单中存在了同一个SKU但是不同单位的2行商品明细,那么下推生成的采购入库单中也会有对应的结构,如下图所示。

四、库存查询场景中“多单位”的应用

当多单位的商品通过采购的方式入库之后,会增加对应的库存数量,因为采购的时候是有明确SKU+单位的,所以在查询库的时候,也需要结合SKU+单位来考虑,而不能仅考虑SKU维度。

在七色米的设计中,是可以在库存查询界面中灵活转换“单位”的,不同的单位会对应不同的数量,系统会实时进行换算。

在金蝶星辰的设计中,是先在“商品管理”中配置好,库存查询的展示的单位是什么,然后以配置的单位作为库存统计的对象。同时在库存查询界面中,也会展示辅助单位,这样也可以达到和七色米类似的效果。

一个SKU有多单位,在统计库存的时候一般不会分成多行来展示,而是放在同一行展示,只不过是通过不同的单位来实时换算并给出结果。这样也意味着,如果想要明确的知道真实的库存有几箱,有几瓶的时候,这种统计方式往往不太准确,因为它给出的是一种逻辑层面换算的结果,而不是实物的真实情况。

例如说,一共采购了2箱水,正常统计库存的时候应该是2箱水或者48瓶水,然后通过销售卖了6瓶水,分别从第一箱和第二箱中取出来了3瓶。此时实物应该是第一箱还有21瓶,第二箱也还有21瓶,但是系统做库存统计的时候,结果是剩余42瓶或者是1箱18瓶。

真实情况是实物两箱都拆开了,应该没有整箱了,但是系统统计的时候还是会认为有1箱18瓶,所以这是“一个SKU多单位”统计库存时的一种特性,也可以理解为一种“短板”。

五、销售场景中“多单位”的应用

前面讲到了采购和库存查询,如果理解了其中的玩法,那么在做销售的时候也就不难了,直接套用相关的逻辑即可。在创建销售订单的时候,也要关注销售的商品明细行,关注明细行的单位是什么,数量是什么,这样在校验库存是否足够,要锁定多少库存,扣减多少库存的时候才不会搞错。

无论是七色米还是金蝶星辰在创建销售订单的时候,都可以一行明细表示一种单位,金蝶星辰会实时换算出“箱”的库存数量有多少,让用户做单的时候看起来更清晰明了。

当销售订单下推生成了销售出库单之后,系统在扣减库存的时候,记录的流水也是可以根据单位进行换算的。例如说,在七色米中,虽然说出库单中是出库了1箱,但是在流水展示的时候也可以记录为“24瓶”。而在金蝶星辰中,库存流水则是按照销售出库单中的商品明细行的单位来展示的,当时是什么单位,那么流水中也是什么单位。

六、总结

通过上面的几个案例拆解,我们了解到当一个商品要启用多单位管理时,需要将系统中涉及到“进销存”的模块都做改造。涉及到商品的选择,商品库存的处理等场景时,除了要考虑“SKU”之外,还要考虑“单位”,几乎是所有和SKU有关的模块都要全面考虑到,要引入“单位”这个字段。

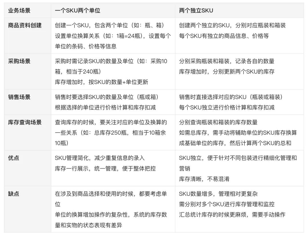
同时,根据上面的一些业务案例拆解,也可以知道“一个SKU多单位”管理和“多个SKU分开”管理其实还是会有挺多的细节上的差异,我把常见的一些差异做成了一个对比的表格,让大家更加直观地理解这两种管理方式的不同。

当采用“一个SKU多单位”的管理方式时,扫描SKU编码后,还需要选择具体的单位才能定位到具体的商品;如果是扫描条码,则可以通过条码管理的SKU编码和单位,然后定位具体的商品,前提是需要分别维护SKU不同单位对应的条码。

当采用“多个SKU分开”的管理方式时,扫描SKU编码后,就能直接定位到具体的商品;如果是扫描条码,也可以查询到对应的SKU编码,然后定位具体的商品。

专栏作家

我叫维他命(Vitamin),微信公众号:PM维他命。前PHPer,做过在线教育类产品,也做过4年多的跨境仓储物流方向的产品,目前是一位外贸SaaS领域的供应链产品经理。主要专注于WMS/OMS/TMS/BMS/ERP等领域,分享供应链相关的产品知识。

未经作者许可,禁止转载。