找回密码
 立即注册

用户行为解码:数据洞察的艺术

#产品观察# 2024-9-29 09:42 744人围观 产品观察



上篇聊了用户行为分析的构建,此篇继续聊聊一些常见的分析方法与实践,不会太深奥,主要是面向产品设计或初中级用研这些群体,目的是更好服务“用户体验”与“商业转化”,期望能帮助大家更好达成分析诉求推进业务,或是与数据相关岗位的同事更好交流。
期望是:不止会看报表,还能搞定报表跟业务分析(不做只会张嘴,还要会自己动手)


一、非数据分析师的我们能做些什么?
答:
【需求是什么】
知道业务需求是什么?需要什么样的行为数据支撑?即能够根据业务提出行为分析诉求,来辅助实现业务改进或验证。
【指标怎么算】
清晰字段参数的含义与数据口径,知道用哪些数据可以获取目标指标,例如通过哪些数据可以视用户为活跃用户?哪些数据可以视为用户有高价值,既然上一篇有人不关心如何构建用户行为数据集,那么作为产研设计人员,你要什么数据和什么口径你总得说清楚吧。
【报表报什么】
期望汇报哪些指标数据,用什么图表形式表达更合适,或许很多同学没有上手执行过这些,甚至认为都是BI或开发的事情,不然,实际上不同职能角色的报表的诉求是不一样的,即然你提出了需求,那么需求落地的规格肯定是要参与啊,要是你有能力使用BI工具自己执行,那还不是得心应手?

二、用户行为分析的构建工作有什么?
整个构建流程或概念参考下图,或前往上一篇的,此处不赘述;


三、用户行为分析一般分析些什么?
通常我们做用户行为分析时会分析哪些东西?能解决或反映什么问题?适合哪些产品或业务场景?
事实上概念很简单,请看下图;

如果只是聊用户什么时候在什么场景做了什么事件,实际对业务意义不大,所以这里结合一些典型的用户行为分析方法的模型,聊聊一般分析些什么,起到些什么作用。
但此前请让我再补充一个后文经常出现的基础概念,即“度量指标”是什么?这是一个用户行为分析中常见的基本概念,度量指标通常就是一个数值,可以用作衡量业务的好坏或高低,它就像是试卷的分数通过每道题的得分统计得到,也可以像是体温,数值即指标结果。
常见的用户行为分析工作基本上就围绕拉新、促活、转化、留存开展,根据不同的业务诉求会配合各类分析方法来找问题或改问题,以下表中罗列了主流的行为分析工作与说明,以帮助你了解和匹配业务诉求。


四、如何搭建用户行为分析报表【案例实践】
以下会用到神策的Demo演示如何实操,以帮助大家更快上手和理解,用其他产品来构建分析报表也是大同小异的,Excel也能胜任,熟悉数据库操作与写代码脚本分析的大佬可以保持硬核的分析手段哈;
首先再帮助大家回顾一下数据报表的生产过程,后续会围绕这个过程的节点来讲怎么搭建分析;

1、采集数据主要是通过数据埋点、传感器采集或是后台日志等方式获取用户操作的行为数据,即每一个功能按钮发生操作行为时的事件日志,这些日志会包含多个维度的数据,例如页面场景信息、动作类型信息、用户角色信息,为分析出更完整有效的结论,业务上也会尽可能的收集到更多业务或用户信息,然后将不同类型的数据表进行关联以产生更完整的数据集,这种关联也被叫做数据表的血缘关系
例如一张用户行为数据表+用户属性表,其中通过相同且唯一的数据进行绑定,如果你做分析时发现缺少数据就可以询问有无相关数据表可以绑定,最终你会看见一个更完整的行为事件的数据,这也是为什么用户数据会被拿来交易的原因之一;

2、清洗数据2.1 数据口径校验
数据源准备好以后,就可以接入到数据分析平台或工具之中,当我们发觉数据源里的数据特征有异常或不符合业务场景,那么就需要将数据清理或纠正,以保证用作分析的数据是有效的,因此在产品开发前,作为产品或是交互,定义好这些信息规格很重要,常见的数据格式可参考下表,先从熟悉业务数据特征开始吧,如果业务数据特征都不熟悉,还谈什么数据敏感

2.2 异常数据识别
清洗数据简单概括就是在应用或构建指标及报表前,对行为数据查缺补漏,去除无效以及纠正错误,通常这些工作都是由开发或数据BI去进行,但我们需要能够识别出缺少什么数据、哪些数据有异常、哪些数据不符合规范、哪些数据口径对不上,这些就需要通过熟悉业务场景或产品需求设定来进行识别了。

如果说数据基本是符合预期的,那么在下一阶段的指标度量工作中,剩余的清洗工作主要就是条件过滤,帮助筛选出符合预期或有效的数据进行分析应用,这种头疼的清洗或过滤需求我时常碰到,我来给你们举个例子;

3、构建指标度量3.1 常见指标度量怎么来的
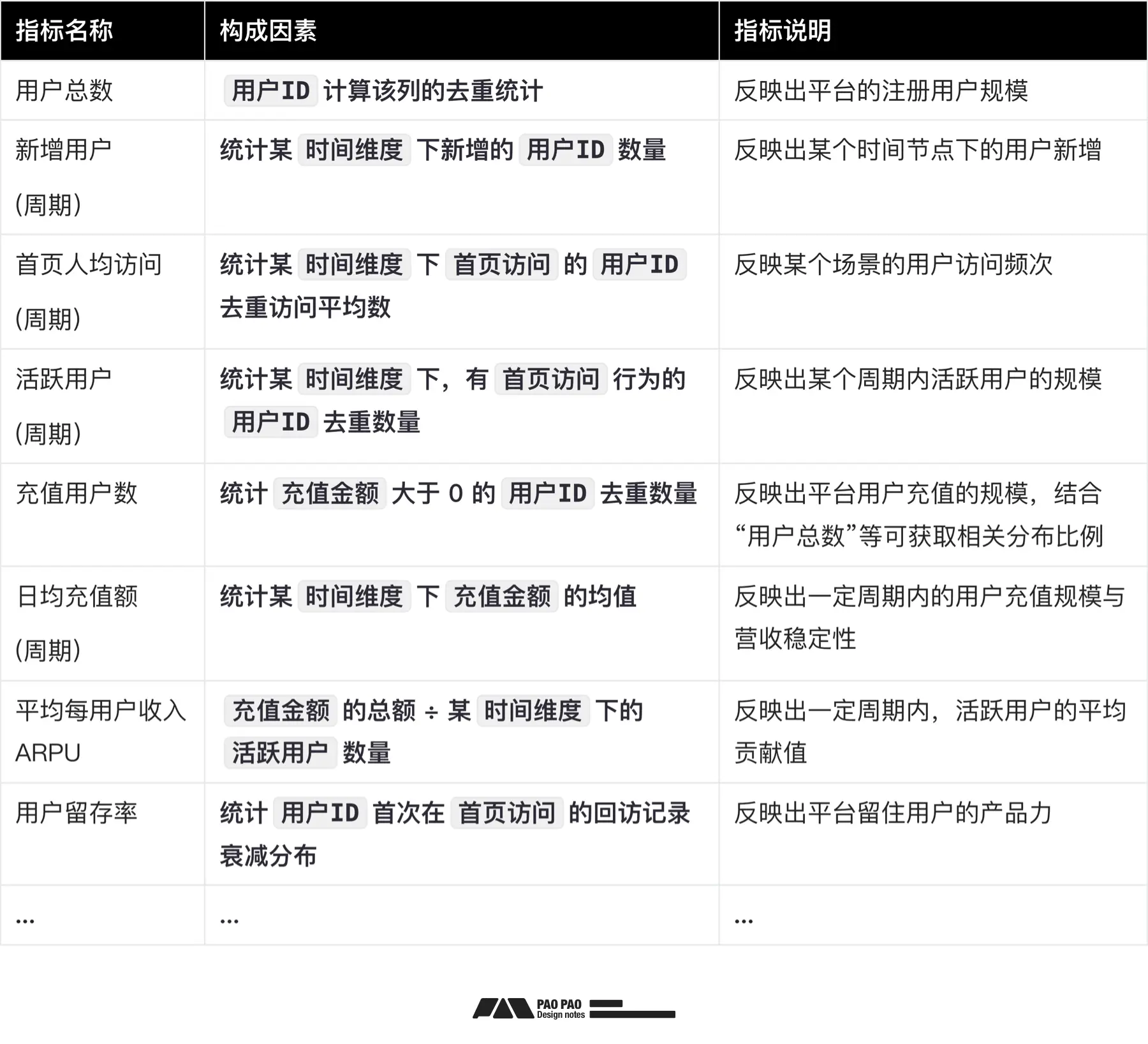
当我们清楚数据的含义与特征后,其实就应该发现很多数据是可以直接拿来统计后作基础指标的,如常见的人数、某事件的操作次数、人均操作次数等,并且有些指标结合时间分布、动作类型、用户去重统计等就可以产生更多其他的基础指标,这些经过简单加工的基础指标还可能会被其他指标计算时用上。
例如将常见的【用户ID】【首页访问】【充值金额】结合【时间维度】就可以得到以下各种指标;

当然,不同的行业会有不同的基础指标,在上一篇的《用户行为分析构建篇》中已经为大家罗列了一份常见的通用指标构建表,大家可以回顾一下,这里也提供了一个神策的指标拆解工具作为构建基础指标的参考;

3.2 指标构建常用的算法
当我们需要一些特别的或定制化的指标时,就需要对数据表的参数截取、分组、计算等,一般会用到数据库的函数运算或条件判断,最常见的就是加减乘除、是否、等于、排除、且、或这些,对于这些运算函数,相信学过Excel统计的同学并不会很陌生,以下是一份SQL常见的函数整理,因为不同平台的函数应用格式会有差异,这里就不展开应用案例了,大家先了解下常见算法的函数类型与用途,有些BI平台甚至把这些函数做成了特定选项或模版了,实际需要运算时,查阅资料或找客服即可

3.3 数据到业务指标构建
为了更好的聚焦“用户行为”,那么以下是一份游戏行业的用户行为数据源,这份数据表具备了主要的业务字段或参数,通常每一个用户行为事件的数据都会包揽这些信息便于我们根据指标对数据进行计算或加工成指标度量
为了方便大家理解,这里我捞取了部分字段参数做成了表格说明,以便于大家消化理解每个字段数据背后代表了什么信息或指标,后半截则会通过这些原始数据演示如何构建基础指标的计算列或是度量参数



如上,我们对一些数据进行组合加工时会用到“计算列”,实际上它的概念很简单,这里我用Excel的数据表格举个例子;
如图下,每个大写字母开头的数据组为列,编号开头的则为行,计算列则是在已有数据列的基础上进行计算或条件判断加工得出的新数据列
Excel表格通常是创建完成目标列以后,在表格上方的输入框中填写对应的计算函数或公式,在数据库或其他BI工具中,也都相应的会提供计算列的新增编辑窗口,以满足数据的加工。

相信看到这里,你已经知道数据是怎么加工成基础指标的了,如果这些数据加工你不熟悉甚至不会,你依旧可以找数据的同事辅助或是找开发在数据表里预处理好目标计算列或度量。
那么基于这份游戏行为数据表,我们继续开展行为分析案例。
4、分析方法应用【案例演示】前面枯燥的行为数据构成End了,基于完成采集和加工的数据集,就可以开始着手用户行为的数据分析与报表构建了,兴奋的搓搓小手~~
数据选用
从用户行为数据构建篇到此篇,前面铺垫了这么多是为了帮助我们弄清楚三点,即数据的范围、数据的含义、数据的特征,怎么理解呢?
  • 数据的范围:哪些业务场景的用户行为数据是可以采集到的,结合业务指标与分析,是否需要完善数据采集。
  • 数据的含义:数据表中的各个行为事件有什么含义,结合到业务场景中,能代表什么指标或是关键事件?
  • 数据的特征:即行为事件中记录了哪些业务扩参、用户资料、行为类型等,这些信息在行为事件分析或过滤判断时都会用到,这些特征信息不仅可以帮助我们锁定指定的数据,还可以通过配合其他产生一些新的业务指标,详细可参考前面【构建指标度量/常见指标度量怎么来的】部分。
OK~那么当我们明确了业务分析的目标和这些行为数据后,数据选用无非就是以下几点;
  • 我要分析什么:分析什么行为事件?分析哪儿出问题了?分析哪个场景热闹?分析用户在逛啥等?(注:第三部分“用户行为分析一般分析些什么有讲到”)
  • 用什么分析模型:对应到分析目标,找到合适的分析方法或模型,如事件分析、漏斗分析、行为路径分析等。
  • 用到哪些行为数据:结合分析方法或模型的构成特征,准备好相应的数据,如各个核心页面的访问、关键信息或模块的曝光、下单等核心的行为事件日志等
  • 用到哪些参数属性加工:通过参数进行条件过滤或是统计计算等,例如通过性别参数只看女性行为数据,通过用户类型过滤掉内部员工数据,总是使得分析结果能够满足分析诉求!
————————————————— 废话END —————————————————
那么说完了数据选用,这里我用神策RPG游戏的Demo数据开始演示如何开始用户行为分析。
Demo地址:https://www.sensorsdata.cn/demo/game.html
事件分析
这都叫啥事儿!分析单个或多个行为指标的数据情况,可以观察出行为指标的趋势变化,不通条件下的数据体量、多个行为指标的趋势关系等。

漏斗分析
哪儿出了问题?常用作消费决策场景、渠道增长、任务流程的转化分析,以了解转化流失的情况和原因深入分析。

留存分析
还爱吗?常用作用户粘性评估、用户忠诚度评估、市场认可度相关评估对比。

分布分析
哪里热闹哦?常用作业务场景的流量分布、不同时段的流量趋势或是核心行为指标的频次分布等洞察。

行为路径分析
瞎逛啥呢?常用作用户在产品页面之间的跳转关系示意,以观察用户的活动路径、访问习惯、活动范围与偏好。

归因分析
这事儿赖谁?常用作业务核心指标转化相关的事件贡献度分析,用作改善或调整运营策略。

用户属性分析
这帮人咋样?常用作用户画像完善、行为趋势或偏好洞察、功能或营销效果对比、用户生命周期、用户标签分类


五、行为分析篇实战小结
看到这里,且不说完全掌握相关处理方法与应用,至少各个节点的流程事项能通过数据源串起来了吧。在案例实践过程中,也都是用的一些相对简单的方法不是嘛,因为是案例演示,所以精细化与严谨程度是不够的,但真实的业务场景中,更多的也只是确保数据准确与口径一致,然后搭建报表时确保指标算法无误,并过滤出有效的数据。

好了,那么当我们形成报表后,怎样才能知道报表对不对呢?下篇揭晓
下一章《(用户行为分析)-异常修复》终篇
感谢耐心阅读,如果觉得写的还行,就点赞关注一下吧,下次更新先通知你~
上一章《(用户行为分析)-构建篇》回顾>>
专栏作家
泡泡。专注产品交互领域的体验设计师,擅长思考和UI呈现设计,喜爱交流探讨~未经许可,禁止转载