找回密码
 立即注册

数据安全的堡垒:G端产品设计精要(上)

#产品观察# 2024-11-5 13:31 545人围观 产品观察

数据安全方面,目前打算分上下篇,上篇主要分享数据安全的理论知识,下篇计划是结合目前G端项目经验,去写些G端数据安全设计的实际案例分析。

一、数据安全的重要性

数据安全在当今数字时代至关重要。随着数据产生和存储量的不断增加,保护数据的安全和隐私变得愈发重要,尤其对于G端项目而言,数据安全的重要性体现在维护国家安全和社会稳定、保障政府决策的科学性和准确性、提升公共服务质量和效率、促进数字经济发展、遵守法律法规和政策要求以及增强公众信任和支持等多个方面。因此,在G端项目的设计和实施过程中,必须高度重视数据安全设计,确保数据的安全性、完整性和可用性。

二、数据安全设计的核心

数据安全设计的核心是确保数据的机密性、完整性和可用性。这三个方面共同构成了数据安全的基础,是设计数据安全方案时必须考虑的关键因素。

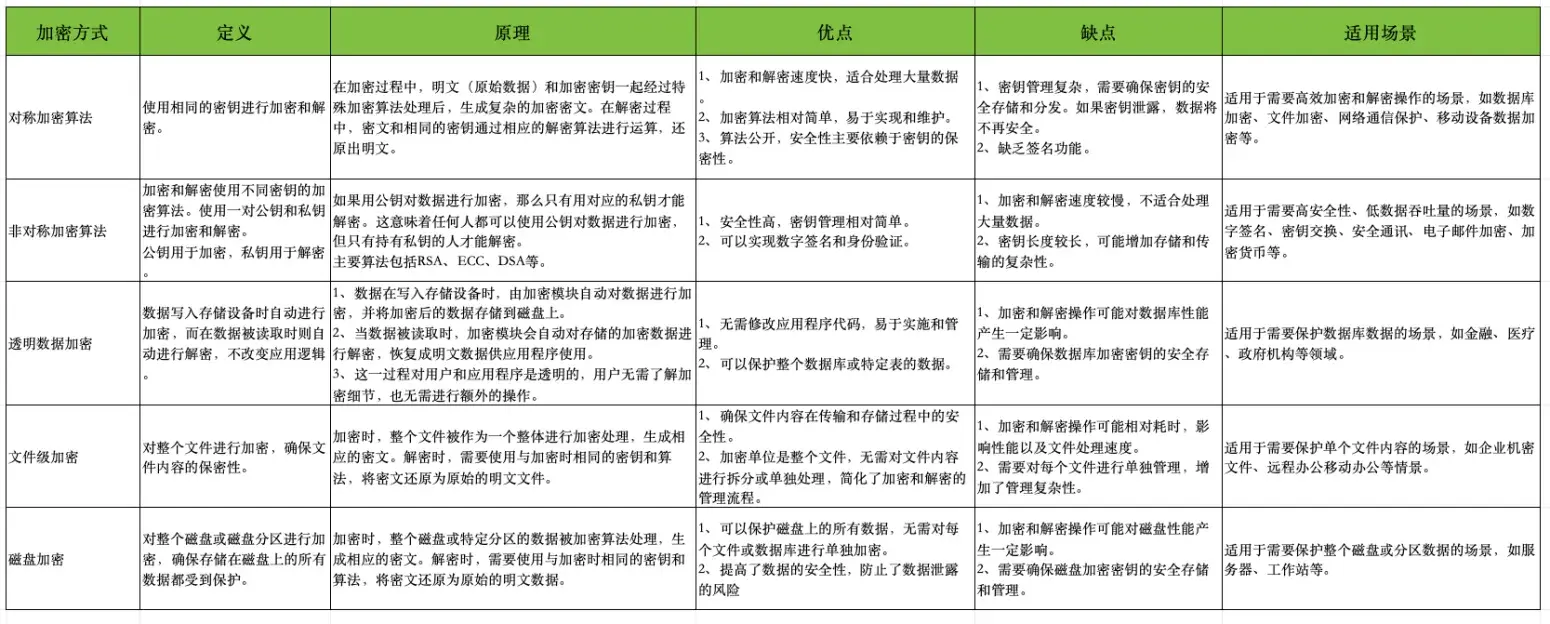
1、机密性确保数据只被授权用户访问和管理。这个需要从两方面进行控制,一方面对数据加密,另一方面对从访问控制方向增加措施,以防止数据泄漏。

1)数据加密

系统数据在安全性方面通常分为静态数据和动态数据两种。这两种数据状态在安全性方面各有其特点和保护需求。

A:静态数据加密

静态数据(data at rest)是指存储在硬盘、数据库等存储设备上的数据,这些数据件没有被访问、传输时都处于静止状态。比如,个人信息、财务数据、业务数据等。

以下是几种常见的静态数据加密方式及其原理、优缺点以及适用场景:

B:动态数据加密

动态数据是指在两台设备之间传输的数据,包括在专用网络或公用网络(如互联网)中移动的数据。动态数据的安全性同样重要,因为数据在传输过程中可能受到拦截、篡改或窃取。

以下是几种常见的动态数据加密方式及其原理、优缺点以及适用场景:

2)访问控制

访问控制的原理主要是基于用户身份和授权,来限制用户对资源的访问权限。接下来我会从用户数据访问的流程为切口去讲解下,哪些环节可以做访问控制,以及具体用哪种方法实现的。

A:用户发起访问请求环节

用户在发起访问时,会向系统发送数据访问请求,附带自己的用户身份信息,所需访问的数据位置、类型、以及访问方式,比如读取或者写入等。

该环节,可以通过配置防火墙或设置入侵检测系统(IDS),对来自未知或恶意IP地址的访问请求进行拦截或警告,以限制非法或不合规的访问请求进入后续流程。

其中设置网络防火墙,可以对外部访问请求进行过滤和限制,只会允许合法、符合安全策略的请求进入内部网络,比如可以将未经授权的IP地址加入黑名单,阻止其发送访问请求;部署入侵检测系统(IDS),可以实时检测和分析网络流量,发现潜在的恶意访问请求,并采取相应的防御措施。

B:用户验证身份环节

系统接收访问请求后,首先系统需要确定用户是为合法用户。

身份验证是关键步骤。该环节通常会通过用户姓名和密码方式、生物特征认证方式(比如指纹识别、虹膜识别、面部识别等)、多因素认证方式(比如用户手机号+密码+短信验证码,或者PIN码、数据图形验证码等因素结合认证)来进行来验证用户身份,以确保用户身份合法。

比如,某电商平台要求用户输入用户名和密码进行登录,同时提供手机验证码作为第二重身份验证,这样可以大大增强安全性。

C:权限检查环节

用户身份验证通过后,系统会检查该用户是否具有访问请求中指定数据的权限。

权限检查环节是实施访问控制的核心。可以根据用户的角色、职责、属性等信息,为用户分配适当的访问授权。这里通过访问控制列表(ACL )、基于角色的访问控制(RBAC)、基于属性的访问控制(ABAC)等权限模型来实现,同时定期审核和更新用户权限,确保权限分配与用户的实际需求和职责相匹配。

以下是常见的权限设计模型的原理、优缺点以及适用场景,仅做参考(注:后续也会单独针对权限管理做一篇详细介绍):

D:数据访问

如果用户具备对应权限,系统会允许用户访问数据,支持用户从数据库检索数据、从公文件系统读取文件等操作。

该环节,系统可以通过定义列级安全策略、数据脱敏、数据加密方式,实施更细颗粒度的访问控制策略,从而限制用户数据列的访问权限。

其中,通过定义列级安全策略可以限制用户对数据列的访问权限,确保用户只能访问其需要的列数据;通过数据脱敏可以将真实数据替换为伪造数据,以避免敏感数据的泄露;通过数据加密可以对敏感数据进行加密存储和传输,确保数据在存储和传输过程中的安全性。

E:数据传输与处理

用户访问数据后,系统会数据传输给用户自己的应用程序或者设备,或者允许用户在系统界面查看和处理数据。

该环节,可以通过安全数据传输协议、数据访问日志记录(比如登陆记录、操作记录等)的方式来进行访问控制,以保证数据的安全性。

其中,安全数据传输协议一般采用HTTPS、SSL/TLS来确保数据在传输过程中的机密性和完整性;数据访问日志记录,可以通过记录用户对数据的访问行为(包括访问时间、访问内容、访问结果),以便及时发现和异常访问行为。

F:完成访问并记录

该环节,可以通过访问超时自动注销、记录详细的访问行为方式为未来信息安全做访问控制。

其中,访问超时自动注销可以通过设置访问超时时间,当前用户长时间未进行操作时,自动注销其会话;记录详细的访问行为包括访问时间、访问类型、访问结果等信息,以备后续审计和追踪。

2、完整性确保数据在存储、传输、使用过程中保持准确和完整性,未被篡改或算坏。如果需要确保数据的完整性需要综合考虑多种因素和技术手段,通过采用合适的数据校验算法、数据库完整性约束以及其他措施,可以有效地保护数据的完整性和准确性。

1)数据校验算法

数据校验算法是用于验证数据完整性和准确性的数学算法,它们通过对数据进行计算和比较,确定数据是否被篡改或损坏。

以下是几种常见的数据校验算法及其定义、原理、优缺点和适用场景:

以上的所有算法中,循环冗余校验(CRC) 是一种高效、广泛使用的校验算法,在G端最常用的算法之一也是循环冗余校验(CRC)。不过随着技术的发展和安全需求的提升,政府端在选择数据校验算法时,也需要根据具体的应用场景、安全需求和技术架构进行综合考虑。

2)数据库完整性约束

数据库完整性约束是为了防止不符合规范的数据进入数据库,在用户对数据进行插入、修改、删除等操作时,数据库管理系统(DBMS)自动按照一定的约束条件对数据进行监测,使不符合规范的数据不能进入数据库,以确保数据库中存储的数据正确、有效、相容。

数据库完整性约束主要通过主键约束、外键约束、唯一键约束、检查约束、默认值约束、触发器以及规则和索引等方式实现。

A:主键约束

用于定义基本表的主键,起唯一标识作用。

比如:一个用户信息表中,用户的身份证号就是唯一的,那就可以用用户的身份证号作为表的主键,用于唯一标识和定位每个用户。不过现在数据库设计时,一般系统会自动会分配一个用户I D作为主键,在后续的查询、更新、删除操作中使用这个ID来定位用户。

B:外键约束

用于定义表之间的引用关系,确保参照完整性。

比如:一个产品订单表,一个库存表。库存表中包含 产品ID、产品名称、库存数量,订单表中包含 订单ID、客户ID、产品ID(外键)、订购数量。在这两个表中,订单表中的产品ID,就是一个外键,引用了库存表中的产品ID字段。这样当尝试在订单表中,添加一个不存在的产品ID时,数据库就会拒绝操作。

C:唯一约束

确保某一列或某一组列中的数据唯一,但允许空值(最多一个)。

比如:一个客户信息表中,每个客户的手机号码应该是唯一的,因此可以把手机号码作为客户信息表的唯一约束。这样当尝试添加相同手机号码的员工时,数据库会拒绝操作,以保证手机号码的唯一性。

D:检查约束

对列中的值进行条件检查,确保满足特定的条件或规则。

比如:一个订单表中,订单的金额必须时正数,因此在订单金额字段上,设置检查约束,确保订单金额大于0。这样尝试添加一个负数或者0作为订单金额时,数据库会拒绝操作。

E:非空约束

确保某一列中的值不能为空。

比如:一个商品订单表中,商品名称是必填项,因此在商品名称字段上设置非空约束。这样尝试添加一个没有商品名称的商品时,数据库会拒绝操作,以保证数据的完整性。

F:默认值约束

为某一列提供默认值,当插入数据时如果未提供该列的值,则使用默认值。

比如:你想在产品部门新增一个人员,但是每次新增的时候都需要填写所属单位、所属部门信息信息,就会让填写变得很繁琐,为了简化这个过程,可以在所属单位、所属部门设置一个默认值比如“XXX公司”“产品部门”,这样用户填写的时候,这些信息会自动带出来,不需要填写。

3)其他措施

为了确保数据的完整性,通常也可以采用加密技术、数字签名、严格访问控制以及定期数据备份与恢复措施方式来实现,这里就不再展开介绍了。

3、可用性保证合法用户在需要时能够及时、可靠地访问和使用数据。我们可以从以下,包括数据备份和恢复、故障恢复与灾难恢复计划、数据访问控制与权限管理、数据质量管理等方式,来确保数据的可用性和可靠性。

1)数据备份和恢复

数据备份能预防数据丢失,确保数据在意外情况下有可恢复的副本;而数据恢复则能在数据丢失或损坏时迅速还原,保证数据的持续可用性。

A:定期备份

制定备份计划,可以按照找预定频率比如每天,每周,每月等频率进行备份。有助于数据丢失或者损坏时及时恢复。

B:多种备份方式

采用全备份、增量备份、差异备份等备份方式,已满足不同场景下的数据恢复需求。

C:异地备份

将备份数据存储在远离原始数据中心的地理位置,以防止本地灾难性事件导致数据丢失。

D:备份数据验证

定期对备份数据进行验证,确保数据完整性和可用性。数据的验证,可以采用上面提到的数据校验算法,比如校验和等。

2)故障恢复与灾难恢复计划

A:建立故障预警机制

利用各种传感器、监控设备等实时采集出的系统运行状态数据(比如温度、湿度、电压、电流等)、系统性能指标(比如CPU使用率、内存占用率、磁盘I/O等),设置预警阀值或者通过数据分析的方式,建立预警标准,以便于及时发现系统异常变化,从而预测可能发生的故障。

如果触发预警,需要及时将故障类型、位置、可能影响的范围、建议的应急措施信息通知到相关人员。

B:快速响应

在发生故障时,需要迅速启动故障恢复流程,通过 迅速定位故障-查找原因-采取应急措施-故障修复-恢复验证思路,确保系统能够尽快恢复正常运行。

C:灾难恢复演示

通过定期进行灾难恢复演练,可以检验恢复流程的完整性和准确性,提高应急响应能力。

D:异地容灾

建立异地容灾中心,确保在发生大规模灾难时,能够迅速切换至备用系统,保障业务连续性。

3)数据访问控制与权限管理

数据访问控制与权限管理通过限制非法访问、监控和审计、保护数据安全以及提升系统可靠性等手段,确保数据的可用性。这些措施共同构成了数据安全防护的坚实屏障,为数据的机密性、完整性和可用性提供了有力保障。

具体在将数据机密性-访问控制时已经讲过权限控制手段,这里就不过多赘述了。

4)数据质量管理

数据质量管理是一种系统的、持续的、预防性的方法,用于确保数据的准确性、一致性、完整性、时效性和可用性。这些特性共同构成了数据质量的核心要素,也是评估数据是否可用的关键指标。

  • 建立数据质量标准和指标:制定数据质量标准和指标,如准确性、完整性、一致性、唯一性、可靠性等。以便对数据质量进行评估和管理。
  • 规范数据质量管理流程:建立数据质量管理流程,包括数据质量评估、数据质量改进、数据质量监控等环节。确保数据质量符合要求,提高数据的可用性和可靠性。

综上所述,数据安全设计的核心是确保数据的机密性、完整性和可用性。这三个方面共同构成了数据安全的基础,是设计数据安全方案时必须考虑的关键因素。

除了这三个核心要素外,数据安全设计还需要考虑数据的全生命周期管理、风险评估和合规性、访问管理和控制以及持续监控和审计等方面,这里就不展开介绍了,这些措施共同构成了数据安全设计的完整框架,为数据的保护提供了有力的保障。

三、数据安全设计的流程

1、需求分析在数据安全设计初期,需求分析至关重要。在了解需求的过程中,需要了解该项目需要处理的数据,包括数据的类型、数据量、数据敏感度、数据流向。了解清楚后,就可以明确数据安全设计的目标与要求了,便于评估风险和测试设计。

1)了解数据类型

不同类型的数据具有不同的特点和保护需求。通过深入了解数据类型,可以明确哪些数据需要特别保护,从而制定针对性的安全措施。

比如,个人身份信息。个人身份信息的采集、使用、存储、传输 都必须合法、正当、必要,这类数据是高度敏感信息,需要采取严格的访问控制以及加密措施,存储和传输、处理时也要防止数据泄漏或者滥用。

2)评估数据量

数据量的多少会直接影响数据安全设计的复杂度和资源投入。大量的数据需要更强的存储和处理能力,以及更复杂的加密和备份策略,也会带来更多的安全风险。

3)判断数据敏感度

敏感数据通常包括个人隐私、业务数据,一旦泄漏会对个人、机关造成重大损失。通过判断数据的敏感度,可以明确哪些数据需要用更高级别和更为严格的访问控制。

比如,审计项目数据。包括项目名称、项目类型、项目时间、项目主审等,这类敏感程度中等,只需要实现基本的访问控制以及数据加密措施即可,确保只有授权人可访问可修改。

比如,审计发现问题。包括问题性质、问题内容、问题金额等,这类敏感程度很高,需要实施严格的访问控制以及数据加密措施,确保只有相关审计人员和被审计单位才可以访问这些信息,并且还需要定期进行安全审计和漏洞扫描。

4)分析数据流向

数据流向节点大概分为:数据采集-数据传输-数据处理存储-数据访问和使用。这个过程中可能会受到网络攻击,如黑客入侵、数据篡改、设备故障会导致数据丢失、数据不准确情况。通过分析数据流向,可以有效的制定监控、防护策略,确保数据在各环节都得到妥善保护。

比如,智慧城市系统中牵涉到多部门的数据共享和交换,比如人口数据。人口数据来源于公安局户籍室管理部门,数据从部门通过专用网络或者安全的数据通道传输,将采集到的这些数据进行处理、分析确定安全后存储到到智慧城市系统的数据中心,设置严格的访问控制机制,确保只有授权人可以对数据访问。

2、风险评估风险评估是一个系统而复杂的过程,它涉及威胁识别、脆弱性评估、影响分析和风险计算等多个步骤。并且风险评估的结果将直接影响数据安全策略的制定。

1)威胁识别

主要是要找出可能危害数据安全的各种因素。比如,内部员工(无意泄漏或恶意破坏)、外部攻击(黑客入侵或勒索软件攻击)、恶意软件(病毒)、系统漏洞等多个方面。

2)脆弱性评估

脆弱性评估是对系统、网络、应用程序等可能存在的弱点进行识别和评估的过程。比如,过时的软件、不安全的配置、未打补丁的系统等,它们都可能被攻击者利用来发动攻击。

3)影响分析

影响分析旨在评估威胁利用脆弱性成功后可能造成的损害程度。比如,数据泄露、系统停机、财务损失、声誉损害等多个方面。

4)风险计算

风险计算是将威胁、脆弱性和影响综合起来,量化评估风险的过程。通过风险计算,团队可以得出一个具体的风险值,用于比较不同风险之间的优先级,并据此制定安全措施。

3、策略定制根据风险评估的结果,需要制定一些数据安全策略,旨在降低数据安全风险,保护数据的机密性、完整性和可用性。

在制定安全策略时,可以从数据安全设计的三个主要核心点:机密性、完整性、可用性考虑。针对不同情况都会有不同的一些安全控制,比如数据加密、访问控制、以及通过算法数据库约束数据的完整性、或者通过建立数据备份、故障恢复和灾难恢复计划、控制数据质量等方面来进行设计。

比如,数据加密,可以确保数据在存储、传输过程中保密;访问控制,可以通过限制对用户的数据访问权限降低数据泄漏的风险;数据备份与恢复策略,可以确保在数据丢失或损坏时能够迅速恢复,减少业务中断的影响。

不过具体采用哪些方式,还是要针对实际业务情况考量。综合考虑技术的可行性、成本效益、合规要求,同时也要具备灵活性和可拓展性、以适应未来业务发展和数据安全环境的变化。

4、技术选型技术选型,就是要选择合适的数据安全技术工具和平台。在做技术选型的时候主要从性能、安全性、易用性、兼容性、长期支持和维护能力,这几个方面考虑。

以下是对技术选型时需要考虑的各方面的详细介绍:

1)性能

性能是评估数据安全技术工具和平台的首要指标。可以从数据的存储性能、传输性能、分析性能和访问性能方面进行考量。

  • 存储性能:主要看数据高吞吐量、数据存储效率、数据完整性(并发存储操作下,数据仍然保持一致性和完整性)。
  • 数据传输性能:主要看传输速率、带宽利用率(数据传输对网络带宽的占用情况)、传输可靠性。
  • 数据分析性能:主要看查询数据、计算效率、可拓展性(面对不断增长的数据量和分析需求时,是否能够保持稳定的性能)。
  • 数据访问性能:主要看响应时间、并发处理能力、安全性。

2)安全性

安全性是数据安全技术工具和平台的核心价值所在。确保所选技术能够有效抵御各种数据安全威胁,包括数据泄露、数据篡改、数据丢失等。

3)兼容性

易用性关乎技术实施的复杂性和成本。需要选择那些易于部署、配置和管理的数据安全技术工具和平台,以降低技术实施的门槛和成本。

可以从操作系统兼容性、数据库兼容性、应用程序兼容性、硬件兼容性(如CPU、内存、硬盘、网卡等)、接口与协议兼容性、软件版本兼容性、第三方软件集成能力(如安全监控、日志管理、身份认证等)、兼容文档与支持等方面考量。

比如,测试数据库的兼容性,看他能否对不同数据库平台的支持能力,如MySQL、Oracle、SQL Server等。测试方法是直接连接不同的数据库平台,验证技术工具的数据读写、查询和更新等操作是否正常。

4)长期和维护能力

长期支持和维护能力是确保数据安全策略持续有效性和合规性的关键。可以从更新与升级策略、技术支持与服务、社区与用户反馈、技术文档与资源、长期发展规划这几个方面考量。

  • 更新与升级策略:主要看更新频率(是否定期发布更新和升级)、升级流程(升级过程是否简便、快捷,是否会对现有系统和数据造成影响)。
  • 技术支持与服务:主要看技术支持渠道(是否提供多种技术支持渠道,如电话、邮件、在线聊天等)、响应时间、培训与支持。
  • 社区与用户反馈:主要看用户社区(是否拥有活跃的用户社区)、用户反馈。
  • 技术文档与资源:主要看是否提供了详细技术文档(比如安装指南、配置手册、故障排查)、知识库与FAQ(是否拥有知识库和常见问题解答(FAQ))。
  • 长期发展规划:主要看是否有长期的战略规划、以及合作伙伴与生态系统情况。

5、实施与监控实施与监控是数据安全设计流程的最后一步。在这一步骤中,团队需要将数据安全策略应用于产品设计中,并通过持续监控和审计来确保其有效性和合规性。

1)实施阶段

实施阶段包括技术部署、配置调整、用户培训等多个环节。

  • 技术部署:将选定的数据安全技术工具和平台部署到产品中。这涉及系统的安装、配置和测试,以确保其能够正常运行并与产品其他组件无缝集成。
  • 配置调整:根据产品的具体需求和法规要求,需要对数据安全策略进行细化和调整。这包括设置访问控制规则、加密密钥管理、数据备份策略等。
  • 用户培训:为了确保员工能够了解并遵守数据安全规定,需要开展用户培训。培训内容包括数据安全政策、最佳实践、应急响应流程等。通过培训,员工能够增强数据安全意识,减少因人为因素导致的数据安全风险。

2)监控阶段监控阶段需要建立有效的监控机制,及时发现并处理数据安全事件。这包括设置安全日志、配置报警系统、进行定期审计等。

  • 设置安全日志:通过记录数据访问、修改和删除等操作,可以追踪数据的流向和变化,及时发现异常行为。
  • 配置报警系统:当检测到潜在的数据安全事件时,报警系统能够及时向团队发出警报,以便迅速采取应对措施。
  • 进行定期审计:团队需要定期对数据安全策略的实施情况进行审计,以评估其有效性和合规性。审计结果可以作为改进数据安全策略的依据。

以上就是针对数据安全方面的一些基础理论知识的整理,可能会有些枯燥,并且个人认为作为产品经理虽然不需要掌握所有的知识内容,但是至少要了解数据安全的核心以及相关设计流程,至少在对接G端项目时,也能理解安全业务需求,有根据的去设计、完成项目。

文章内容纯属主观整理,脉络还算清晰,希望对想要了解数据安全信息的产品经理有所帮助,以上理解如有不对,望各位大佬能够留言指出,谢谢~

本文来源 @番茄机长 。未经作者许可,禁止转载。